每周转载:“六四事件”25周年纪念(【大量】照片和网友评论)

2014-06-06历史 政治 转载

  本文中的网友评论和照片是俺昨天夜里收集的。大部分来自 Twitter,少数来自新浪微博。
  有看头的评论和照片,大都来自墙外。
  一旦涉及到非常敏感的话题,国内网站要么阳痿、要么自我阉割、要么被阉割

★写在前面的话


  如果你怀疑1989年的血腥镇压,请看本文“★当年的老照片”章节。
  如果你想对“六四运动”有更多了解,请看俺写的长篇连载《回顾六四》系列(目前已写了27篇,详细介绍整个经过)
  已经了解六四的同学,还可以再看俺的网盘上分享的一些六四专题书籍(几十本禁书)。


★各地的纪念活动


由于今年是25周年(四分之一世纪),纪念活动比前几年更多更隆重。

◇外媒报道纪念活动


六四专题(含照片、录音、影像) @ 香港《南华早报》

香港支联会称18万人出席“六四”烛光晚会 @ BBC

台湾公民团体举办的六四纪念晚会 参加人数历年最多 @ RFA/自由亚洲电台

美国首都华盛顿各界举办纪念六四25周年悼念活动 @ RFA/自由亚洲电台

纽约纪念六四25周年:抗议、反思、悼念 @ 美国之音

纪念六四25周年 公民力量集会“人权广场”@ 博讯网

世界各地举行六四纪念活动 @ 德国之声

滕彪六四晚会演讲:他们没可能杀光我们

◇香港维多利亚公园六四烛光晚会(照片汇总)


在各地的纪念活动中,香港的活动无疑是最引人瞩目的。
香港支联会每年6月4日都在维多利亚公园举行“六四”烛光集会,以示纪念。
今年大会口号是“平反六四,战斗到底”,参与集会的人数为历年来最多。
下面是俺收集到的“六四烛光晚会”照片:

不见图 请翻墙
不见图 请翻墙
不见图 请翻墙
不见图 请翻墙
不见图 请翻墙
不见图 请翻墙
不见图 请翻墙
不见图 请翻墙
不见图 请翻墙
不见图 请翻墙
不见图 请翻墙


★当年的老照片


本小节转载了吴仁华的许多条 Tweets,他是六四运动的当事人,流亡海外之后收集了大量的证据(包括照片)。
俺的网盘上分享了他写的两本书——《天安门血腥清场内幕》、《八九天安门事件大事记》.

吴仁华:
89年6月4日清晨,坦克第1师三辆坦克在团长罗刚率领下,在新华门附近六部口从背后追轧从广场撤离的学生队伍,导致11人死亡,许多人伤残。#图说八九六四
不见图 请翻墙

吴仁华:
89年6月4日清晨,六部口,坦克追轧学生撤离队伍。北京體育學院學生方政被壓斷雙腿,掛靠在路邊欄杆上,民眾在救護止血。#图说八九六四
不见图 请翻墙

吴仁华:
89年6月4日清晨,天安门城楼东侧东长安街南池子街南口,图中可见三轮车运载中枪民众。此地,民众持续在38军警戒线抗议屠杀,军人不断开枪扫射民众,伤亡惨重。#图说八九六四
不见图 请翻墙

吴仁华:
89年6月4日,复兴医院因为靠近屠杀惨烈的复兴门、木樨地,死难者众多,停尸房满了,其余遗体只能放在自行车棚。#图说八九六四
不见图 请翻墙

吴仁华:
89年6月4日凌晨1时半以后,天安门城楼东侧东长安街南池子街南口,民众持续在38军警戒线抗议屠杀,军人不断开枪扫射民众,伤亡惨重。#图说八九六四
不见图 请翻墙

吴仁华:
89年6月4日清晨,新华门附近六部口,天津警备区坦克第1师设置了警戒线。就是这支坦克部队制造了六部口追轧学生撤离队伍惨案。#图说八九六四
不见图 请翻墙

吴仁华:
89年6月4日凌晨,天安门广场志愿医务人员建立的临时救护站,送进了大量的枪伤伤员,有的已经伤重不治。中共一直否认在广场开枪,请看一看这张照片吧。#图说八九六四
不见图 请翻墙

吴仁华:
89年6月4日,遇难者母亲抱尸痛哭。
25年过去了,正义仍未彰显,死难者的家人仍然活在痛苦之中。#图说八九六四
不见图 请翻墙

吴仁华:
89年6月4日,北京协和医院标本室中的遇难者遗体。协和医院、北京医院、同仁医院中的遇难者和伤员主要来自天安门广场周围。#图说八九六四
不见图 请翻墙

吴仁华:
89年6月4日,北京邮电医院部分遇难者遗体。复兴医院、邮电医院、儿童医院、铁路医院靠近西长安街,遇难者和伤员众多。#图说八九六四
不见图 请翻墙

吴仁华:
89年6月4日清晨,西长安街围堵28集团军车队的民众。
军人们开始不相信民众所说的屠杀情况,民众到附近的复兴医院拿来许多血衣,军人相信了,并表示不再执行镇压命令。#图说八九六四
不见图 请翻墙

吴仁华:
89年6月3日夜,北京民众在枪林弹雨中抢救伤员,这些蹬着三轮车的民众是英雄。#图说八九六四
不见图 请翻墙

吴仁华:
89年6月3日夜民众用三轮平板车抢救女学生。
屠杀事件发生后,众多北京民众自发救护伤员,到处是救人的三轮平板车,北京民众舍身取义的行动令人感动。#图说八九六四
不见图 请翻墙

吴仁华:
89年6月4日清晨,众多军人用枪托猛砸一名学生。
天安门广场武力清场结束后,许多被捕学生和民众被关押在天安门城楼旁边的劳动人民文化宫,人人都遭到毒打。#图说八九六四
不见图 请翻墙

美国之音江河:
美联社记者用镜头记录的六四 -(之二) 纽约时报中文网 国际纵览 http://cn.nytimes.com/china/20140603/c03hsliuqa/ … 摄影记者刘香成被美联社派往北京记录六四。他回顾了自己与同事在广场上的见闻,以及“坦克人”等历史性的图片是怎样面世的。
不见图 请翻墙
不见图 请翻墙
(编程随想注:这张照片流传很广,是一对情侣在立交桥下面躲避坦克,坦克就从他们上方开过)
不见图 请翻墙

蔡淑芳:
〝政府彻底疯了!〞六四罕见镜头再现 学生血泪控诉 http://www.ntdtv.com/xtr/gb/2014/02/12/atext1060715.html … 唐路@rosetangy 就是视频中出现的一位女大学生。面对镜头,她悲愤的用英语控诉中共暴行:〝很多学生被杀死!〞〝他们用警棍殴打学生!〞〝我非常气愤!〞

Patrick Chovanec:
June 4, 1989, 7:00pm - Bodies stacked in a Beijing morgue
不见图 请翻墙

Patrick Chovanec:
June 5, 1989, 10:00pm - Groups of soldiers roam Beijing streets, shooting into air, amid rumors of tensions btw units
不见图 请翻墙

青緣:
每年這個時候,之三。【廿五年前的剪報】#TiananmenSquare #Tiananmen25 #8964 #八九六四 #薪火相傳 #廿五周年
不见图 请翻墙

國際特赦組織中國組:
1989年6月3日晚上10時,政府下令戒嚴部隊不須理會民眾阻攔,派出裝甲車掃除障礙,撞殺人牆,強行開往天安門廣場。
期間軍人從木樨地、復興門、六部口至建國路一帶的長安街,向人群開槍,導致死傷無數。#89June425 #六四25週年
不见图 请翻墙

吴仁华:
89年5月22日上海各界游行,声援北京学生,抗议北京戒严。图中振臂高呼的人是著名剧作家沙叶新。#图说八九六四
不见图 请翻墙

吴仁华:
89年5月20日,38集团军113师四个团的部队车队在北京丰台区六里桥受到数万名民众围堵,被围困了四天三夜。
最后经与学生代表协商,撤往总后勤部西仓库。#图说八九六四
不见图 请翻墙

吴仁华:
5月17日晚北京軍區開緊急會議,副司令李來柱宣佈中央軍委調兵戒嚴的命令,要各集团军軍長表態。
38軍軍長徐勤先表示不能执行戒严命令,被撤职、逮捕,判刑五年。
左:徐勤先,右:原新华社高级记者杨继绳 #图说八九六四
不见图 请翻墙

吴仁华:
因为消极抗命,28集团军军长何燕然、张明春被调离野战军,分别降职为安徽省军区副司令、吉林省军区副政委。张在一年后因病逝世。
图为89年进京戒严时拍摄的照片,左三何燕然,右四张明春。#图说八九六四
不见图 请翻墙

吴仁华:
89年6月4日清晨,制造六部口惨案的坦克第1师军官们。左起:唐琳、张芝元、王孝国、张武佃、高青云、金海龙、邓汉桥、贾振禄、姚跃旋、臧远征、彭杰。
副团长贾振禄与团长罗刚一起率坦克车队追轧学生队伍。#图说八九六四
不见图 请翻墙
(编程随想注:照片中的红叉叉是俺补充滴。等到将来解放了,成立了新中国,要把这几个家伙送上军事法庭)

吴仁华:
89年5月13日北京学生在广场绝食请愿。这是一个重大转折,各界开始游行声援,学生运动转变为全民运动。
最初绝食的有八百多学生,两天后增加到3144人。#图说八九六四
不见图 请翻墙

刘培邦:
从那天以后,中国人再没有理想可言。
不见图 请翻墙


★外媒报道“六四”


TIME.com:
Read @TIME's 1989 cover story about the Tiananmen Square massacre
不见图 请翻墙

WSJAsia:
Look at #Tiananmen Square in 1989 and today, 25 years later:
不见图 请翻墙

kejun:
今天纽约时报 #纪念六四
http://bit.ly/13L5ef

kejun:
今天CNN头条新闻是 #纪念六四
http://edition.cnn.com/2009/WORLD/asiapcf/06/03/china.post.tiananmen.generation/index.html

kejun:
今天BBC头条新闻是 #纪念六四
http://bit.ly/12FzVF


★网友的回忆


石头-西西弗的五世:
那年,十六岁,正上初中。家里没电视,关于当时,除了听说帝都戒严,再没什么印象。
一直到十多年前在朋友家看到录像资料,震惊、愤怒难以言表。
当年除夕鞭炮声四起,瞬间,时空倒错,记忆闪回。仿若每一声鞭炮都来自黎明前的广场……

继东微博:
至今记得 a quarter century ago 此夜隐藏在北宫门外乱草丛中,听得后面不远处的拳打脚踢声,妇人的惨叫声,以及自己胸腔中的怦怦心跳声。
声音落定后,起身见地面无数红色。第二天凌晨,听从 Chang安 Ave 回来的人述说,那种悲愤…
那个白天还骑车去了 MXD hospital,看见的 scene 现在想起,立刻[泪]

野天化石:
我是第二天天亮骑车进城,分别在师大北邮看到尸体,整个城就像死城一般寂静,只有零星枪声低沉沉穿过。

逆风蝴蝶:
那时候学校没多少人了,都空了。我和85计算机的小女生张平在图书馆后面的草地上等待。哲学系的硕士马良在等电话。
凌晨的电话打到研究生楼,之后他什么都不说。我们问他也不说。
我们三人一直在草坪上坐到早晨。校园的喇叭响了。
那是25年前,山大的早晨。此后我们逐渐失散,天各一方,但是都不会忘记。

王甫律师:
在巴黎时,巧遇导游是那年的国内大学生。
送我们到机场时,我回身问:何时回国?
他回答:当我的梦中不再有子弹划过夜空……你好!晚安!


★坦克人


编程随想:
下面这两张就是震撼世界的“坦克人”——足以列入20世纪的新闻照片的 TOP 10
不见图 请翻墙
不见图 请翻墙

美国之音江河:
六四、天安门——不能忘却的记忆 “坦克人” 6月4日,一个拿着购物袋的孤身男子站在长安街的正中间,试图阻挡坦克编队的去路。
二十五年之后,此人的最终命运依然不为人所知。
这一场景成为了天安门民主运动最具象征意义的图像之一。

倫:
《坦克人》(The Tank Man)精華14分鐘(2009.六四天安門事件.二十周年)
via @YouTube

杜斌 Du Bin 杜火火:
1989的坦克人的疼痛:“这个人站在坦克跟前的影像却展示了前述黑暗现实的另外一面:在这个联系越来越紧密的世界里,一个普通人的行动也可以在一瞬之间照亮整个世界。”
不见图 请翻墙

WoodenHarp:
坦克人几乎集中了所有中国人的负面刻板印象:瘦弱,千人一面,衣着发型平庸,拿乱蓬蓬的塑料袋上街。
他不是天生拥有超能力和责任感的美式英雄,可能只是忍无可忍而朝前走了几步,却像阻挡列车的超人一样阻挡了一列坦克。
更完美的是他只给世界留下一个背影,从而成为中国人内心那团火焰的幽灵般的象征。

譚翼翔:
今天是六四,我清迈的朋友在泰国清迈总领馆贴上坦克人的照片,来纪念六四天安门事件25周年 #重返天安门 #勿忘六四
不见图 请翻墙

偽。紙盒K :
時代廣場門口的坦克 #八九六四
(编程随想注:这估计是纽约华人制作的。照片中那句“镇压学生运动绝没有好下场”出自《毛泽东语录》,是“毛腊肉”在文革初期说的)
不见图 请翻墙

ZEN爱吃:
这个点,大黄鸭开出来了。
不见图 请翻墙

高氏兄弟 Gao Brothers:
昨天拍了这张照片,发在新浪微博,很快微博就被删号。杀了那么多人,还不让人说!禁止纪念,还禁止联想!一年比一年霸道,一年比一年疯狂!
不见图 请翻墙

六四我們一起穿黑衫:
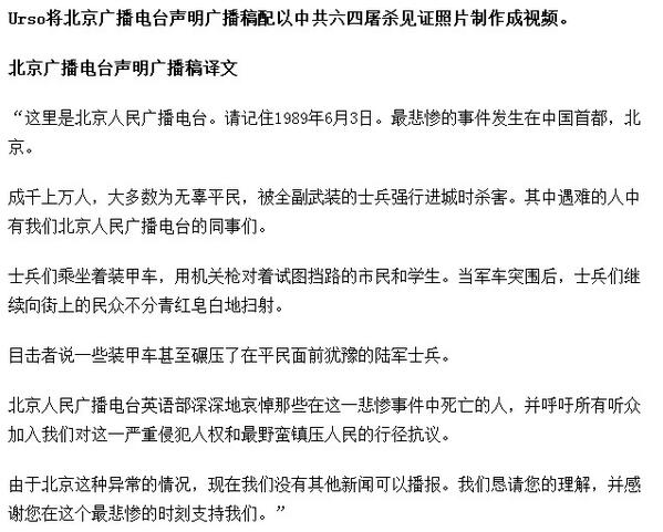
这是译稿,广播里的坦克人!@uponsnow @hu_jia 1989年6月4日晨,中国国际广播电台(当时呼号:Radio Beijing)播发的 #8964 北京大屠杀消息:
不见图 请翻墙
该播音稿的英文原文


★天安门母亲


※范强※法特姗瑟希蒲※
一位天安门母亲在住家窗口举着在8964期间被枪杀的儿子照片。
该照片在今年4月拍摄,当时警方禁止外国记者到她家采访,路透社记者拍摄了此照片。
不见图 请翻墙

HRIC 中国人权:
天安门母亲发布视频纪念六四25周年 http://www.hrichina.org/chs/xin-wen-gong-zuo/xin-wen-fa-bu/tian-men-mu-qin-fa-bu-shi-pin-ji-nian-liu-si-25zhou-nian … #六四25周年 #天安门母亲

國際特赦組織中國組:
以往 #天安門母親 代表都至少透過錄像向香港維園 #六四 燭光晚會的參加者發表講話。
但今年監控太嚴重,主辦晚會的支聯會 @HKA1989 也無法和她們取得聯繫 #六四25週年

Kala OK:
#天安門母親 #張先玲 歎失去兒子也失去自由 http://news.tvb.com/world/5386f7f06db28cea53000003 … 訪問期間,警察多次上門入屋了解,她跟警察周旋了個多小時。
張說:我的兒子在六四中被無辜的打死了,你不給我賠個道歉,你不賠償,你還看著我不讓我說話,這本身就非常不符合,人權的基本要求都沒有。

vttyks:
1989年出生的国际特赦组织会员向天安门母亲致意 :毋忘六四 https://www.youtube.com/watch?v=oo3ZSwBf2Q0 … #天安门母亲  #六四 #天安門 #北京 #天下圍城 #二十五周年 #八九民運 #CCP屠殺 #中共 #坦克人 #民主大學 #FreeChina #突破封鎖 #江澤民


★篡改历史


陌小氏:
他記得最深刻一次,同事到日本採訪,大義凜然問那些軍國主義分子,「喂,為何你篡改歷史教科書?」
而那軍國主義分子卻反問他:「你們的國家在文革、六四上也是篡改歷史,你們為何不質問自己國家?」
http://bit.ly/1ojz8cg #八九六四

Eric Hundman (何諳銳):
Great #Tiananmen link roundup. Triple bonus points for Simpsons reference. http://shanghaiist.com/2014/06/04/tiananmen-crackdown-25th-anniversary-link-roundup.php … #六四 #毋忘六四
(编程随想注:照片中的英文是——天安门广场,在这个城市,在1989年,啥也没发生)
不见图 请翻墙

中流青年:
好像一切都沒發生過。
不见图 请翻墙


★信息封锁、言论审查


秀场寡妇:
祖国的日历写满死亡,而我们却被禁止悲伤。

成都石龙:
我不能因为你遮住了太阳,就以为我从没见过光明;
也不会因为你挡住了我的眼睛,就以为我看不见真相。

刻章大全:
#为了明天#
不要以为黑夜永无止境,不要以为明天绝不抵达!
不要以为你们代代为爷,不要以为我们辈辈做奴!
不要以为罪孽没有审判,不要以为苦难没有终结!
不要以为鲜血可以白流,不要以为悲剧可以忘记!
不要以为泪水无能软弱,不要以为愤怒可以平息!
不要以为结局不会降临,不要以为绞架可以逃脱!
不见图 请翻墙

fightcensorship:
64来临,老外记者当街采访北京人,提出敏感问题,后遭公安带离。
老外问:我违反了哪条法律?
公安回答:违反哪条法律并不重要,重要的是你违反了中国的文化,文化比法律更重要。
不说不知道,一说吓一跳,原来中国文化(特色)高于法律。

梦晨伤:
…八个字的也封啊…小秘书您这样会累死的好不好…[兔子]
不见图 请翻墙

深圳胡俊:
中国是世界上最伟大的国家,因为我们的五月份竟然有三十五天。

tatamama:
GFW这几天下手犀利啊,啥都敢封,可能因为有新上任的网安小组长撑腰,另一个原因就是GFW运作这么多年,逼得大部分外企等都自备了VPN,这样反倒使它封起来少了许多顾忌,表面上看这堵墙越来越高,但长此以往,反倒会促使翻墙成为一项网民的必备技能。

dingtianran:
正常世界的网络真是让人感动,任何网站都瞬间打开;生产率爆棚。我每天要花多少时间放在等待与忐忑地钻营代理知识上,想想真要哭出来。

Fatal1tyV:
对于翻墙这事儿,技术手段少又懒得学还不乐意花钱的人们简直太矫情了……


★其它评论


推特战记@一墙红杏:
六四是天朝最丑日子最深伤疤,也是世界集中骂天朝日,更是某一天民爆日,还是未来铁定国家纪念日。天朝负能量之最不过六四,世界看六四却是华夏族最民族民主民意正能量勃发日。一民族若无六四此类日,此族必死已死。统治族若做六四这种业,全人类唾弃只有死只能死。炎黄在六四中活,专制在六四中死

好一朵茉莉花:
二十四年前的今夜,为了祭奠英烈,才出狱刚一个月的我,和两个校友一道悄悄将圆圆的纸钱,洒满了兰州大学新文科楼的一至五楼的每间教室,提醒师生们 #勿忘六四

Rose Tang (唐路)
#六四25 艺术作品:枪杆子里面出冤魂 #tam25 Art work: Guns N' Bones
不见图 请翻墙

Hu Jia 胡佳:
那一年,你们还没有出生。#90后 #六四25周年 #TAM25 #June4 #八九六四
不见图 请翻墙

囧娃:
从心底敬仰25年前的那群真正的热血青年,更痛恨打着“国家”、“人民”的幌子来镇压欲求美好的可爱前辈。
再看看现在的所谓的大学生,实在痛心。#八九六四 #25周年

生于六月四日:
今天是2014年6月4日,距六四屠杀已过去9131天,今天是六四事件第25周年。

生于六月四日:
建议中国实现民主以后,每年6月3号晚7点,他们开始清场的时刻,和6月4号,都应该鸣响警笛。
不仅是告慰所有六四的亡灵,更是要提醒人们,怎样无耻的暴政曾经在这片土地上肆虐过。
千万不要让同样的悲剧,再发生一次。#勿忘六四 #TAM25 #重回天安门 #June4

毋忘六四:
如果為六四的死難者立碑,就讓她們鋪滿整個廣場。#巴丟草 六四漫畫【墓碑】#六四25週年
不见图 请翻墙

Serina Sheng:
有時會想,如果我是25年前的北京人,我會有那個勇氣站出來嗎,我敢面對坦克嗎,老實說,我覺得我不敢...#八九六四

苏州郎心铁:
多国艺术家联唱 Do you hear the people sing?【独缺中国】
http://v.youku.com/v_show/id_XNTIyNjMwMzIw.html

寻找降魔杵:
我的孩子也许会是一个土生土长的北京人。有一天我一定会对他说,你要为此而骄傲!因为至少在我11岁那年初夏,北京人很伟大。不仅仅是以北京人的名义,严格一点说,是以中国人的名义。
不见图 请翻墙

法尚应舍wgt:
这一晚,你想过你的孩子会在北京的一所大学读书吗?
你想过你的孩子服兵役会被派往那最大的广场吗?
这一刻,你的心会颤抖吗?眼眶会湿润吗?
是恐惧是悲哀?是无奈?
或者只想说一句,我们不曾忘记 我们期待自由来临不会太久。

王东成cyu:
今夜,我不说话;
今夜,我只独自聆听。
今夜,我无眠;
今夜,我眼中只有他们的面容。
今夜,我不哭;
今夜,我只坚忍地等待,等待那摇曳的烛光烧破黑夜,融入那带血的黎明。

人性之美丽:
我们可以卑微如尘土,但不可扭曲如蛆虫。

空山春梦:
历史上的今天,究竟改变了什么?理想和信念崩塌了!
庙堂自知罪孽深重,清算的阴影挥之不去,唯有特权及其利益才能继续凝聚内部,腐败爆发式扩展,只能死抱GDP这根稻草苟延挣扎。
民间彻底明白了极权换了马甲本质依旧,于是出走、拜物、等待。
社会进入价值虚无、道德解体、犬儒盛行的畸形病态新阶段。

庞宏强:
@人独立东流易水
那一夜,魔鬼扯下了面纱,
那一夜,野蛮蹂躏了长街,
那一夜,枪声震惊了世界,
那一夜,履带把青春撕裂,
那一夜,有多少生死离别,
那一夜,自由沾满了鲜血,
那一夜,历史无情地退却。
//@海龙-梁楠: //@无荫木v: 那一夜的行凶者总有一天会被清算。

xcityonfire:
六四,是没有理由卸下的负担,即使它太沉重,沉重得让人无法挪动,它已经是生命不可分割的部分。
只有真相大白、屠杀者被司法、政治追究的那一天,才放得下。
每个个体对六四的深刻记忆,而不是任何其它,才是最为宝贵的资源和力量。

叛逆的栗小羽:
我至今相信他们是热爱国家人民,关心民族前途的。
不见图 请翻墙

延炼服务公司:
深切缅怀祭奠那些已离去的亡灵!

京城屌丝一枚:
那一天,那一年![泪]


俺博客上,和本文相关的帖子(需翻墙)
回顾六四》(系列)
谈革命》(系列)
每周转载:“六四事件”30周年纪念(各方外媒报道,多图)
每周转载:“六四事件”23周年纪念(网文4篇)
处在历史转折点的小人物们——回首80年代的几则往事