每周转载:大量网友围观庆安命案,并质疑 CCAV 视频(多图)

2015-05-18政治.法制 时事评论 转载

  早在一周前,就有热心读者建议俺聊聊庆安枪击案。当时俺说:再观望几天,说不定还会有啥猛料。果不其然,央视在5月14日公布了所谓的“现场视频”。这个视频确实忽悠了不少人,但是也引来很多网友的质疑。
  这个周末,俺花了好几个小时,汇总了大量的网友评论,另搭配少量外媒的报道。

  事先声明:
  转载这些网民评论,主要是让大伙儿了解一下网络舆论,尤其是墙内不易看到的舆情。【不】代表俺赞同本文中转载的每一条评论的观点和立场。


★写在前面的点评


  本文的网友评论很多,图片也很多。怕某些读者没耐心看到结尾,把俺的点评放在开头。
  俺简单讲几句:
1. CCAV 的影响力是很大的,覆盖几亿民众(对这点,想必各方都承认)
2. 因为 CCAV 的影响力,能够拿到 CCAV 去播放的视频,肯定是对党国有利的。
3. 在如此群情激愤的舆论环境中,【如果】原始视频对党国有利,真理部第一时间就会在 CCAV 上播放原始视频。
4. 而如今的事实是:拖了【长达12天】才在 CCAV 播放视频。
5. 由“第3条和第4条”可得出——原始视频对党国是不利的。
6. 由“第5条和第2条”可得出——“原始视频”与“播放视频”之间,肯定有差别。这个差别足以产生截然不同的舆论导向效果。
7. 咱们天朝的中宣部(俗称“真理部”),在 PS 方面,那可是具有悠久的历史和良好的传承(继承自苏联老大哥)。有兴趣的同学可以看俺5年前的博文《看看真理部是如何PS照片的
(俺讲完了,下面是转载的内容)


★对“CCAV 公布视频”的技术分析


央视庆安命案视频砸锅——假录像被破解了 @ 博讯网
(编程随想注:以下是该文章的部分摘录)
先请看看,2015年5月14日官方发布的庆安人命案“监控录像”里,公安部专案组是如何污蔑死者徐纯合旅客的:
在下图里,他被编辑为气势汹汹地逼近警察!
且慢,您如果相信这段,那么,你就务必要注意,这段片子里面最亮出的人影,是倒退走路的。请看:
不见图 请翻墙

还请您注意该动画的左上角,有2个人行为奇怪:在徐旅客甩孩子前,他2人向前走;在徐旅客甩孩子后,2人倒退走(其中,有个穿白鞋的)。这反常的现象,利用GIF图工具,看得更清楚了。
不见图 请翻墙

我们就以上述能正常向前走路的人为参照坐标,把官方的录像图(多图组成动画)再颠倒一次,以恢复{2人+倒影}能向前走路为排序参考,也就是下图的展示。
不见图 请翻墙

不见图 请翻墙

现在,我们就完全恢复了这个片段里的正常时序,也就是视频监控里真实的实时录像内容:
是的,您没有看走眼,现在,您看到是警察唑唑逼人,向徐旅客冲去,而徐旅客在慌张地退却。
在这段时间里,是警察袭击旅客!不存在袭警!
这就是真实的原始记录,可惜被公安部专案组,改编成“袭警”,并在5月14日由CCTV向13亿国民发布的新闻报道。

在下面已经正确还原的实时录像里,左上角黑衣人+中间亮处的倒影人,是向人体前方走路的。
不见图 请翻墙

公安部的PS技术,还是欠点火候啊!当然,12天也不短了。

央视欲灭火反助火 剪接视频疑点多 @ 博谈网
(编程随想注:以下是该文章的部分摘录)
1.“小件寄存”变“平价超市”
不见图 请翻墙
(编程随想注:根据某网友给出的另一张现场的照片,“小件寄存”和“平价超市”两行字都有。估计是两张照片不同拍摄角度的关系,导致遮挡)

2.警察的警徽忽左忽右
不见图 请翻墙
(编程随想注:本文后续部分转载的某条网友评论,提及这是“反转影像”导致的)

3.抛摔女儿的画面剪接明显
不见图 请翻墙

让央视播出的徐纯合事件视频说话——不是抽帧加PS技术制作出“摔孩子”? @ 参与
(编程随想注:以下是该文章的部分摘录)
不见图 请翻墙

如上组图,是央视徐纯合事件视频“掷孩子”一秒来钟的瞬间,按时间先后解析出来的。通过下面分析可见,正常需要一秒多完成的动作,几分之一秒就完成了。以此制作出“摔孩子”的现象,把行为正常的徐纯合制作成歹徒,而歹徒李乐斌被制作成了“英雄”。

画面3中,孩子开始从徐纯合手中脱出,孩子在李乐斌肩部的高度。此时,李乐斌左脚在前。
画面4中,孩子才落到李乐斌肩稍下一点,这真是瞬息之间,节乐斌就变成右脚在前,左脚抬起完行了第二步的起步动作了。
画面6中,孩子的脚才刚着地,也就是孩子又下落了三十公分左右,这李乐斌就左脚再在前,完成第二步了。
孩子在大人肩部到孩子脚着地,这瞬息之间,李乐斌居然走了两步。李东斌走了这两步的动作,快得让人在视频中正常视觉反映不过来,且是如此快速中身体异常地平稳。
画面1中,徐纯合抱得很高的孩子,脸与徐纯合朝一个方向,被摔落中的孩子,脸与徐纯合相对。瞬息间,徐纯合把孩子转过身来,快得居然让人看不到!再看徐纯合把孩子脱手后的肢体动作,显然也快得不合常规。

从画面4 到画面6,反映出的是孩子上身落到大人腰部到孩子脚着地,这是几十分之一秒的时间。就在这几十分之一秒的时间里,外围(图片上沿中间,只看到两半截腿)的一个人走了一大步!就画面5到6更短的时间内,81岁老态龙钟的徐母也半转了身并迈出一步。
这太神奇了!这里的一切动作着的,都随着徐纯掷孩子陡然加快了速度!

如此速度,只能来源于录像制作的“抽帧”技术。
录像的原理是——在一定内时间连续拍出足够数量的图片,再在相同的时间内连续放出,这便给人视觉带来连惯动作感,这就是录像。
设定一秒种内连续拍24张图片,这些图片再在一秒钟内放出,给人的视觉效应就是顺滑的不失真的动态录像。一秒钟内拍的24张图片,隔一张抽去一张,剩下的12张图片,还是以每秒24张的设定速度放出,这就只用半秒的时间放完,这就是“抽帧”技术。这样抽帧制作播出的录像,使动态快了一倍。假如每秒拍60张、抽去40张,这录像给人的视觉速度就是实际速度的三倍。

徐纯合向外掷孩子这一小节视频,只要细看几次就感受到不如前面的顺滑,动作中的徐纯合是松散的快动作,显然不是正用力、用力过后的肢体反应行为。这样快的肢体行为,在现实生活中是不可能存在的。
向外用力掷东西,得先站定,央视的视频中,徐纯合所谓的掷孩子的同时,一直向前走,通过如上画面可明确认定“走着”的事实;要用力,得把抱着的东西向怀里收,再向外推,产生一个初速度。假如徐纯合把孩子举着时就是收紧向外发力,可是,孩子没有脱手,举着时显然不是向外掷发力;孩子脱手时,徐纯合是提前伸直了抱双臂,绝对不是有初速度的扔。
既没用力,又速度这样快,只能是用了录像制作的抽帧制作技术。用了这技术,我们看到的画面动速度就比实际快了许多,就给了我们“徐纯合用力掷孩子”的错觉。

(编程随想注:以下是网友的评论)

导演宋翔:
注意孩子被举起来的时候中间所有人同时都有个明显的跳动不连续动作。这说明播出的不是原始的连贯素材,是抽帧加速处理过的。请央视辟谣。
不见图 请翻墙

导演宋翔:
央视播出的徐狠命摔孩子的镜头居然是精心处理过的,这不是一个连续的常速的镜头,而是做了抽帧处理的跳跃镜头,镜头增强了摔孩子的速度感,造成强烈视觉冲击。
闵玉平:这个镜头转变了很多人对事件的态度。如果一个国家媒体,动用如此大的资源和手段去证明一个公民该死,那是多么无耻。

巴蜀刘君:
不见图 请翻墙
不见图 请翻墙
以上疑问为网络收集整理,欢迎广大万能的网友继续补充。

今天下午三点:
央视太不专业了。转
我们先看看官方发布的假录像,是怎么污蔑徐旅客的:徐旅客气势汹汹追民警(如果您相信,同时,您一定注意:最亮处的人影,可是倒退走路的哟,呵呵呵)
不见图 请翻墙
发现了录像里左上角的2个人(其中一个穿白鞋子),先一同前进,再一同倒退的怪现象后,就把原图打开,分解出前后2个部分:
一.甩孩子前,2个人一同前进;
二。甩孩子后,2个人一同倒退。
这样,我们得到了真正的参考坐标,就是那个全身着黑色服装的。另外,还有中间人影前进作第二参照。
不见图 请翻墙
以他的前进方向为参照,我们颠倒了原图秩序,得到了真实时序的录像。
您没有看走眼,是警察咄咄逼人,徐旅客慌张后退!图里的那2个参照人物证明,感谢他们在场走动啊!
不见图 请翻墙

今天下午三点:
大家仔细看五张图,都是央视录像的截屏。
第一张图是李乐斌右手拔枪后手臂的自然动作,此时右臂无臂章,臂章应在左臂;
第二张图是李乐斌收枪入套返回值班室的动作,右臂还是没有臂章,臂章应还在左臂;
第三张是李乐斌收枪动作基本完成,此时能够明显的看到左臂的臂章;
第四张是李乐斌打开值班室门的瞬间,此时臂章却神奇的跑到了李乐斌的右臂....
这是怎么回事,从检票口到值班室怎么短的距离,李乐斌不可能换衣服,那么这个打开值班室门的李乐斌到底是谁?
不见图 请翻墙
不见图 请翻墙
不见图 请翻墙
不见图 请翻墙
不见图 请翻墙

阿鼠医生:
作为钻研过几十本影视教材包括剪辑和绿幕特效即将成为导演的人,不得不说:
采用抽帧,倒放,绿幕补拍,合成等技术手段,一摸一样的素材会变成几百种截然相反的故事。这是蒙太奇的魅力。我们眼睛看到的,不一定是真的。
相信大家看过美国车底勇敢救人的原版。但画面排列组合变化,就变成恐怖行为如下图:
不见图 请翻墙
不见图 请翻墙

Michael Anti:
央视在这么重要的视频上玩剪辑,简直是枪手在剪:
《公布的命案视频真的砸锅了:自相矛盾6个画面》
http://m.kdnet.net/share.php?id=10898445&boardid=1
(编程随想注:上述网址已经被河蟹,俺从 Google 网页快照中找到此文对应的图片和文字,如下)
徐旅客甩孩子,官方前后的几次版本比较一致,都解释说,只摔过一次孩子。
但是,官方5月14日发布的电子监视视频中,黄衣服孩子被摔2次,一次出现在警察的右侧,另一次出现在警察的左肩。
其中,爱奇艺转载的官方视频中,4分26秒时,徐纯合抛出女孩到警察的右侧;然后4分30秒时,就变成了该女孩被砸在民警的左肩。
不见图 请翻墙
不见图 请翻墙

另外,大家请看下动态图里【感谢司空见怪3的 敏锐厉眼 http://club.kdnet.net/dispbbs.asp?id=10898519 】 看左上角2个人(一个穿白袜)的行走方向:2人竟然约好 前进+ 倒退,对应徐的动作,哇塞,实况录像就是这个样子啊?!
不见图 请翻墙
我破解了这个图!现在,把左上角 2个人倒退动作去掉后,得到了
不见图 请翻墙

大家一定发现了官方有倒退图的奥秘:那就是徐旅客,丢下孩子后,又马上主动靠近,追赶警察。
这,就是12天的成果之一!可耻的伪造!

BonaChen™:
@aac_ @ZhMinYH 本人已利用相關軟件驗證,前後矛盾的影像是因爲售票處內部的監控設置成「反轉影像」所致。
其實,從售票員的坐席排列及打鬥中行爲人的左右手習慣就可以分析出來,相矛盾的影像是一段「反轉影像」。
所謂的「反轉影像」——見附圖中將截圖反轉後與原截圖形成比對的明顯效果。。。戳圖 ↓ ↓
不见图 请翻墙

wujianking:
当我看到这么多福尔摩斯用放大镜寻找央视视频的“作假”的时候,内心一片悲哀。
央视智商再低,也不至于低到用替身重拍啊。
事情的关键是视频的不完整!一开始要求完整视频的呼声是非常理智的,渐渐地被寻找破绽的热情所淹没。
究竟是智商问题,还是有人故意往这方面引导,就不得而知了。

中用不中看:
其实鉴别视频真假非常简单,很多人都没注意到,监控头是固定安装的,采用定焦、定光圈、定角度拍摄,扫描头除外,但角度也会高度一致,固定安装的监控头出来的图像的焦距是一样的,也就是说固定物件是一致的,地上的条纹线条也是一致的,明暗程度在同一时间内也应差别不大,人多画面可能暗一点,色彩应该是一样的。
它们公布的截图有些明显是分期摆拍的——角度不一致,焦距也不一样,哈哈。

我能说吗:
你们好像都忽略了一个重要的问题——包括大V,竟然没有人关心地上为什么没有血迹?
根据公布信息,击中心脏,人体血量最为集中的地方,竟然没有血迹。
大家应该知道手或鼻子破了都会流好多血,何况是心脏。
还以为徐是被点了死穴而亡的呢。

(某不知名网友):
一眼就看明白央视做假,徐没举孩子,是他们把视频倒过来,就变成往上举了。
徐往后退,央视倒过来播放是徐往前冲,这种情况下,身后的孩子应该往后退才合理,视频中孩子居然往前走。左上角的旅客走路都是往后退着走。
李铁警拿着警棍往前打居然变成往后退,孩子往下放或推变成往上举或摔。
真难为剪接制片人啦,为了完成共产党中央作假的要求,十二天苦思瞑想,做出如此颠倒黑白,满足共产党要求的作品,真他妈太敬业了!
走狗做到如此程度,真他妈太无耻了!共产党公然造假,欺瞒世人,真他妈畜生不如!

戚钦宏手机13737771350:
从目前看,徐被背后射杀。而且央视版视频不仅运用了各种剪辑方法,有部分还是其它地方补拍的,找了演员。
所以才出现旁观者拍的视频安检仪上方小卖部字样,到央视版变成了平价超市;墙上的门等背景也完全不同等怪异。
这已经不是判断失误,而是赤裸裸的犯罪。央视和铁路公安直接负责人,你们投案自首吧。

历史之剑:
我也怀疑警察是在徐纯和背后开的黑枪。背后开枪就是谋杀。
躺在地上的徐纯和的白衬衫没有一点血迹,而那警察说的是当胸开枪,徐的堂兄说是朝心脏开枪。任何的正对胸部开枪,肯定是胸前血渍一摊,很多是大出血的。只有背部中枪,而且左轮枪的子弹不易穿透,留在身体里,才会造成造成现场没有明显的血迹,也是哈铁警匆忙火花徐纯和的原因,因为尸体本身就是被谋杀的证据。

立里:
@64heishan_com 在徐纯合被李乐斌瞄准开枪击中的时候(从视频看,李乐斌当时没有子弹上膛动作,是直接开枪,说明子弹之前早已上膛就等扣动扳机),徐纯合不是站立状态。
换句话说,也就是说在徐纯合已经被警棍击倒在地,毫无反抗能力的状态下,被李乐斌超近距离(1米)瞄准和击中。

(某不知名网友):
視頻剪輯藝術:補拍、插幀、調速、鏡像、倒放、錯序、剪接……

palichen:
是的,相当怪异,我也特地看了十几遍此段视频,在安检处,李警察右臂是绝对没有警徽绣标的,可是在他开门时,右臂却明显有标志。咋解释啊???


★对“官方视频”中立性、客观性的质疑


中国警察枪杀访民,官方调查难以服众 @ 纽约时报
(编程随想注:以下是《纽约时报》文章的部分摘录)
枪击事件发生后,网络评论人士吴淦立即开始找寻目击者。他从一名旁观者的手机里获取了一段40秒的视频,其中显示,那名警察正在用警棍打徐纯合,徐纯合则在骂警察,并试图抢过那根棍子。
吴淦称,另一名目击者联系到他,给他看了一段类似的手机视频,是从另一个角度拍摄的。但他表示,政府一直在向他施压,让他不要追究此案。
中央电视台播放的视频中没有出现吴淦发布在网上的那些动作。

长平:徐纯合活该被击毙? @ 德国之声

雷鸣声:警察枪杀访民徐纯合案仍存在诸多疑问 @ 民主中国


(编程随想注:以下是网友的评论)

斯伟江律师:
很显然,剪辑过的录像,不能作为证据。根据不能作为证据的录像得出的结论,当然是不合法的。
本案应该是:1.公布全部没有剪辑的录像;2.指定异地司法机关侦查。

斯伟江律师:
没有剪辑的视频堪称证据之王。

张雪忠律师:
官方的结论,是李乐斌供职的铁路警方进行调查后给出的。他们的利益是相关的,因此调查结果是有问题的。
官方正在删除网民拍摄的视频片段,也不公布原始视频。这恰恰表明他们有所隐瞒。

郝劲松:
警察持警棍殴打徐纯合的镜头央视全部删除,因为啥原因呢?

石扉客:
综合网友现场拍摄的30秒视频和今天央视公布的被剪辑的监控视频,我的观感是庆安枪击案的真相勉强往前走了一步,但要做到让公众信服,还有距离。
至少,第一不应该由哈铁公安局作为调查主体,第二应该公布完整视频。

赵晓:
此案最大利处是存有全部监控视频,还原真相因此变得很容易:公布原始视频。为什么不这么做呢?

天佑:
【庆安警察枪杀访民案中新华社之谎言】
“与他人发生纠纷”实际上是火车站安检人员以为徐纯合母子要上访拒绝其进站;
“摔幼童”实际上是徐纯合女儿看见警察打她父亲,她站在父亲面前保护徐,徐为了避免女儿受伤害推开了女儿;
“抢夺警棍”实际上是警察用警棍打徐的头,他所作出的自保反应。

王建军:
庆安枪案“全程视频”的疑点较多

我爱未来:
确实有补拍的的痕迹,太明显了,太不专业了,不带这样糊弄人的。
不知两个网评员对此有何见解。
哎,也只能长叹一声。真应了一句古话,要圆一个谎,需要撒一百个谎。

chen an:
@lihlii @bonater @aac_ @long_wade @ZhMinYH @chenana2:
中国政府应该让铁路公安局以外的第三方机构来调查徐纯合的案子,并且应该把没有剪辑过的视频拷贝交给徐纯合家里请的律师,并且召开新闻发布会,在发布会上现场解答大家的各种疑问

(某不知名网友):
cctv你们应该对人民认罪,播出假视频愚弄人民,公然造假的视频你也敢播出?
1.镜像的的视频想掩盖什么?你们在助纣为虐!
2.我还质疑警械问题,警棍是有规格的,警察使用的类似棍棒的长度超长,不是警械!
3.视频中本来在左臂的臂章跑到右胳膊?怎么回事?
4.视频中播放徐追打警察,你们居然倒放视频并剪辑,你们太无耻!
5.而且视频不是全部,为什么剪掉部分视频?
6.徐中枪倒在座椅上姿势与常识不符,徐本应仰面倒在座椅上才对,疑似对徐后背开枪……助纣为虐是不会有好下场的!
最后一点最为可疑,正面胸部中枪应该仰面倒在座椅上才对,疑似对徐后背开枪……而且由站着到歪倒几乎没过程,当时徐离座椅是有距离的,这段距离中发生了什么?

鲁大清:
各大门户网站,已经取消了庆安枪击案视频。这说明挂不住了,骗不了人了。香港凤凰网也取消。
都知道,这视频搞砸了,弄巧成拙……

逗蛐蛐:
大裤衩这次又彻底裸奔了一回,塑造了一个穷凶极恶的“歹徒”。
为什么不平衡报道,播一下徐被暴打视频?

超级低俗屠夫:
屠夫特悬赏十万元人民币征集当时案发现场视频,从徐纯合进站到被击毙这段视频。
如果能提供完整视频,屠夫将给予十万奖赏,如果能提供其中一片段,将按一分钟一万(10秒起点)给予奖赏。
望大家大力广播,吴淦(屠夫)联系方式:18510980592
悬赏有效期一个月。

大地飞鹰:
庆安火车站枪击事件:一位女老师拍了视频,警察还乘飞机到大连寻找这位女老师,压住她,不许她把拍到的现场视频发到网上。
阴霾盖世,真相难辨,但是,群众的眼睛还是雪亮的啊,希望大连有良知的公民转发此帖。
大连公民姜建军寻找良心老师,姜建军电话15566850651

清华秦鹏
庆安,现在越来越多的证据证实李警官故意杀人。
现在,另一个应揭开的谜,是李警官何时接到了地方官下令开枪的命令?
从目前看,他是唯一直接受命者,这是为何他两次拔枪、不找其他警察帮助制服徐、一个人故意殴打激怒徐、故意放下警棍趁机拔枪的唯一解释。
他还涉嫌在警室就子弹上膛,所以开枪动作迅速。

李蒙:
庆安事件我本来未置一词,因为真相未明。看到 @央视新闻 有选择地剪辑播出监控视频,却忍不住要问:
1、视频为何不在第一时间而在十多天后才公布?
2、为何不在网站完整公布而是由央视掐头去尾剪辑中间有选择性地播出?
3、以老百姓为傻逼的央视维稳宣传模式能走多远?

杨恒均:
庆安枪击案,连体制内都有人看不过去了。
昨天一位原本有点左的官员对我说:
录像为什么不公布完整的?如果这个警察开枪正当,放到哪里都没有问题。如果不正当,使用剪辑的方式掩盖,是让整个体制为一位恶警买单,值得吗?
我说:
你就别多说了,留后路吧。否则有一天,你也会为体制的恶行买单的!

向莉:
【媒体歪曲事实的漫画】
明明是A杀B,在摄像机里却成了B杀A。
不见图 请翻墙

Paul郑褚:
不可能有官方的“完整视频”了。
剪辑版已经全国发行,原版还留着干什么?

Paul郑褚:
我也认为,徐纯合必须当场击毙,理由非常充足:
1,警察打你你还手,只要袭警就必须当场击毙,网友已经说得很充分了。
2,警察对徐纯合已经失去控制,对失去控制的人应该一枪打死而不是打大腿,因为万一徐纯合中枪不死,一边说fucker一边掏出手枪对射呢?
3,我相信中央电视台,它们从来不骗人。

wujianking:
1,公权力侵害私权利,阻止徐某乘车——事件起因;
2,徐某扰乱社会秩序,阻止其他乘客进站——行为不当,尚可理解;
3,徐某抗法,与警察撕扯,(法盲一个)——事件性质第一次转折;
4,李某执法过度,徐某抱起孩子,明显的表示是,不再抗法准备离开或者到什么地方去,总之停止了抗法行为。但是,李某继续对徐某暴打——事件性质第二次转折;
5,李某彻底失去理智,扔掉孩子和李某拼命,但是终究不是李某对手,……后面的情节,被掩盖了,无从得知——由于看不到当时徐某的状态(进攻,防守,相持)所以无从判断李某开枪是否必须——关键所在。

赤壁怀股:
公布所有完整监控视频,胜过千言万语!

你们懂的:
看喉舌的视频,恶警的凶残被刻意掩盖,淡化处理了,访民却被渲染夸大成无赖,暴徒了...
整个视频被分割,隐匿,穿插,引导。喉舌为恶警张目的企图昭然若揭!

月黑鸟飞高:
马克思主义的根本要求是“实事求是”。
你要还是马克思主义的政党,就把所有视频毫不保留地放出来,让全国人民看,以正视听。
法院法庭该怎么判断怎么判断,


★关于“李乐斌是否失职”?(包括各地警察的分析)


李方平律师:
全国优秀警察、特警队长龚厚钦 @张家界铁匠龚厚钦 认为:铁路警察李乐斌用枪棍处置要么是法盲,要么上级早有授意。
不见图 请翻墙
不见图 请翻墙
不见图 请翻墙

老武是文建:
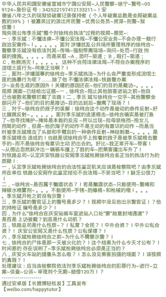
转!一名真正的警察对徐事件的专业看法。

秀才江湖:
一个警察从自己的专业角度,对庆安事件,写了个技术分析帖,不仅帖子被删,人也被公布精神病了
不见图 请翻墙
不见图 请翻墙

忧国忧民啊1985:
写技术贴的警察徐宁,因为徐纯合案被调查。
估计被控制了,也许还会“被精神病”
Police under investigation for challenging the official version of Xu Chunhe's shooting death. #China
不见图 请翻墙
不见图 请翻墙
不见图 请翻墙
不见图 请翻墙

王学明律师:
不见图 请翻墙

沧湾水怪:
按照(王学明律师)这个推断,可以解释央视播放的开枪瞬间视频图像为什么“局部放大”,隐去持枪、击发画面。

RudPiG:
说李乐斌正当履职,首要的目的是为了稳定警察的军心,除此之外再无其他。
但是这种目的会导致难以预料的后果:以后民警在各种事件的处置过程中都可以这样处置,甚至扩大处置的范围,只要你(屁民)有不当行为,就可以被击毙。
当然,这样也能最大化地激化警民矛盾,埋葬这个政权。

作家宋石男:
徐纯合基本不具备威胁警察生命的能力。他与警察的冲突缘起于被非法截访。警察开枪前没有鸣枪预警,开枪也不是为制服徐纯合而是直取其性命。
但上述诸条质疑,注定是无力的。专政下的徐纯合案,不会有公正透明的调查,只会有权力单方面定下的调性。专政也不会解释,而是直接给出结论。
如今公安部通过央视放出定论,徐纯合案连在法院立案都不可能了。愤怒吗?愤怒。无奈吗?无奈。然后呢?没有然后了。

刘瑜:
关于“徐案”:
第一,徐的行为(不管是否访民、是否喝酒)是否真实威胁到了警察或他人生命安危?从视频来看,他并没有夺枪意图,警察完全可能通过拷住他来制服他,这种情况下开枪是否必要?如必要,是否意味着从此任何规模的警民冲突中,警察都可以光天化日之下对民众开枪?
第二,政府是否事后做出公正平衡调查?还是又是一边倒的视频剪辑与采访?事实上显然如此,因为警察打人的片段就没有剪进去,徐为什么在买票之后突然开始车站捣乱,也没有任何说明。这种情况下,那么民众保持怀疑完全合理。

戚钦宏手机13737771350:
杀人警察李乐斌,你一个警察连一个体弱多病的人都要用枪击毙才算制服,说明你这个警察不仅是个酒囊饭袋,而且还残忍无情,视自己同胞的生命如同草芥。
从此后你每晚都要面对徐纯合被你暴头时血淋淋的画面,你还要面对徐纯合三个年幼的孩子和他年老母亲的眼神。你活着等于已经死了,你活着也是个垃圾。

盛世危言:
庆安警察能力太差,此祸完全可以息事宁人,倒如以善意平和心态上前劝止阻门之错,以心动心,或可避免之后矛盾激化;
二,双方力比悬殊,甲方贴身极易制服乙方,或求助保安;
三,乙方举动并未威胁乘客与甲方生命安全,不可动枪击毙之。
依录像看,警察有斗气激情杀人之嫌,法外使用武器之恶,此风一开,民命草芥也。.

旷浪七里湖:
此警大有涉嫌谋杀的可能。绝非斗气,激情动杀机。


★关于“袭警的罪名”


拉黑中国史第2季:
把徐纯如简化为袭警是不是该击毙,可笑。
大家不知道,中国根本没有“袭警罪”,归到“妨碍公务罪”里。
傻逼一说袭警喜欢比美国,欧美确实有“袭警罪”,前提是人家民间持枪,构成致命威胁。
以同样严格禁枪的日本来对比,袭警只有在造成警察死亡或复数重伤才可能死刑。
如果用棍子敲几下警察脑袋,判刑不会超一年。

艾夏米64:
对,中国没有袭警罪,所以随便一个人都可以拿棍子揍警察,只要揍不死或无明显伤,警察就不准暴力还击。
你随便问问全世界任何一个警察,看谁不抽你大耳瓜子!!

丹东小哥:
(TO 艾夏米64)
有网友说过随便(你这“随便”用得很可耻)打警察是对的吗?有人说过警察面对威胁不可以暴力还击吗?
问题是,是不是警察对弱者拥有暴力到底以至致死的权利。
即便是我去问全世界任何一个警察,可能得到大耳瓜子(且不说他们未必敢),但他们绝不敢把赤手空拳打他们的我给枪毙了。
我跟本地警察动过手两次,一次在街上,一次在公安局里。但我还活着,至少证明了,袭警罪不至死。

恨远楼主:
我当年袭警就是按妨碍公务罪被拘,关了三十七天,不过从不后悔,真TM解气 :)

天地雄心传世:
在几吧国,袭警罪也是分人的,要是遇到领导及其家人,发生冲突不但会把警察往死了揍,警察挨完了还要提着礼物上门去赔礼道歉呢!
我敢说,几吧国这样的事例数不胜数!
把徐纯和同样的事换成一个7品的县委书记试试?警察肯定要尿裤子 :)

oldertimer:
现在是等级森严的官本位制。所谓袭警,首先必须看那个“袭警”者是何等样人。如果他有一官半职,那个被袭的警察敢说半个不字?


★关于“徐纯合家属起诉”


庆安案余波未了 受害者家属拟诉央视 @ BBC/英国广播公司

徐纯合代理律师在哈尔滨铁路公安局门前举牌要求公布完整视频 @ 参与
(编程随想注:以下是该文章引用的照片)
不见图 请翻墙
不见图 请翻墙
不见图 请翻墙
不见图 请翻墙

徐纯合家属起诉央视 @ 博谈网

吕京花:
【徐纯合母亲的代理律师谢阳被打骨折!】
今晚十一点钟,覃永沛律师和湖南谢阳律师和当事人在南宁市五一路206号北部湾建材市场,被黑社会人员打成重伤,谢阳小腿被打骨折!


★关于“朝廷喉舌 CCAV”


【“一蠢再蠢”,还能更蠢?】
央视及宣传机构的工作方式已经明显的不适应这个时代了。每当他们宣传炒作,忽悠民众之时,总因其观念之落后,手段之低劣,言论之奇葩,往往得到相反的效果,南辕北辙,欲盖弥彰。所以网民尊称其为卧底高级黑,成事不足败事有余,领导气愤而斥责其“一蠢再蠢”。
从北京的“77元房租”到满街采访“你幸福吗?”,从采访造假到画面造假,每遇到公众事件,则发雷人言论,上骗领导,下骗民众,无论是非曲直,一律替体制人员站台,包庇犯罪,粉饰太平。
就拿庆安铁警枪杀公民案件来说吧,明明是警察截访,枪杀手无寸铁的旅客,央视却偏偏诬陷徐纯合一家为暴徒。经过十多天的胡编乱造,端出来的视频不到一天就被网友剥掉了底裤,什么剪切画面,抹除声音,翻拍视频,抽帧特效,逆序播放、变退为进,移花接木,拼凑故事。更有甚者居然直接假造视频图像,画外音诱导煽动,为铁警杀人正名。特技是用上了,尾巴也露出来了。
我想像不出一个国家媒体还能愚蠢到什么程度,愚蠢到不讲逻辑,不懂法律?愚蠢到破坏证据,公然造假?愚蠢到因诬陷公民被告上法庭?这样下去,就是拉上国家的信用为众所周知的杀人犯背书,把恶警杀人的单一事件上升为政府造谣,国家犯罪。如不悬崖勒马,改正过错,一路蠢下去,后果将不堪设想。
就这些奇宝的玩意儿,耗费的民脂民膏可不算少了。从外宣大片到孔子学院,花那么多外汇有什么作用呢?仅仅是供人鄙视吗?难道不是成心洗钱吗?从抗日大片到伪劣动漫,骗补贴就不说了,是恶心搞笑还是制造脑残儿童?网友说句话,你就云删除,网友评论中能够显示出来的不到10%,你到底删了多少民意?雇了多少五毛,浪费了多少老百姓的血汗钱?你以为这样就有人信吗?恰恰相反,负面的影响反而是更大的。一个政府怎能花纳税人的钱财,颠倒黑白,指鹿为马,为自己做的烂事歌功颂德呢?
改革吧,时代不同了,刚看了苏联老大哥应该明白的,现在用KGB复活不了斯大林,现在用真理报也塑造不出列宁来,苏维埃那一套早已成为历史,那些专政及忽悠工具早已不管用了。怎么办呢?走出历史误区,走进现代社会,与人类文明相偕行。

作家崔成浩:
扭转乾坤的不是抢枪,而是徐摔孩子推亲。虽然前者关系到他该不该被击毙,但后者才符合民众理解力:徐不是好鸟,那就死有余辜。
民众不懂法规,只看剧情。任何一场戏,当然有好人有坏人。视频只需证明徐是坏人,那民警李又怎么可能是恶警?
真相不重要,被剪辑的视频完成了故事,就够了。

石扉客:
总结一句,如果用央视报道来作为公共事件调查结论的宣布方式,肯定是不合适的,效果也令人怀疑。
像庆安枪击案这种重大公共事件的调查结论,应该由高级别调查组开新闻发布会,广泛邀请媒体参加,现场演示各种证据,详细回答疑问,并做相应微博直播。

damyata:
媒体引导精英应和,别说真相了,舆论干脆朝着“为民除害大快人心”的方向去了。
不过别急着鼓掌,有朝一日事情发生,你是“害”还是“人心”,从来都不是你自己说了算。

冉云飞:
有人问我对央视徐纯合视频如何看,我说别的都不说了,不管央视播什么,你还在相信,就只能说你智商与道德都没品。
这是一个清醒的人且有脑子的人,对现在对所有官方掌控的媒体,唯一应有的态度。
没有言论自由,不要跟说官媒被我们怀疑是无辜的。

北京杨博:
央视成了裁判,它说薛蛮子嫖就嫖了。它说徐纯合该死就死了。他说广州区伯嫖就嫖了。
央视似乎成了比任何法官更公正的法官。央视说我们很幸福,我们就幸福了。
而央视最大的幸福就是有了我们这样一群没有人格,没有思想的观众,央视说中国是法制社会,于是我们法治了,说美国很烂,美国成了地狱了...

樵夫-中国访民推特大同盟临时召集人:
央视CCAV的视频看上去的结论就是:
他买票就是为了去堵门,堵门就是为了招来警察好袭警,袭警的目的就是为了摔孩子,摔孩子的目的就是为了激怒警察好挨枪子
——这种逻辑居然也有人接受,不枉几十年的愚民,成绩斐然。

戚钦宏手机13737771350:
央视大裤衩:一会儿掏出个鸡、一会儿掏出个鸭、一会儿掏出个硕鼠、一会儿掏出个间谍、一会儿像死机一样介绍薛蛮子嫖娼、郭美美招嫖细节……
掏了几十年,唯独没掏出过一句实话,更没掏出过正义与良知 !
奴才的大裤衩,阉人的遮羞布,骗民的蒙眼破布

朱学东:
关于庆安正常的报道,作为新闻报道,是失败的作品;作为公关宣传,更是失败的作品……
事实和逻辑链条那么多洞洞。

tiger9999:
其实这次我们要感谢CCAV。为啥?
此次事件,如果视频的持有人耍横,说坏了,没得之类的,还真不好搞!
殃屎的播出意味着这种说法的不存在,那么,既然有,就拿也得拿出来,不拿也得拿出来。
篡改,剪切是他们的手法,这手法适合宣传,不能应对法律。
我真正关心的问题是,法院受理吗?万一他们说法官们娘死了,都回家奔丧去了,没人。或者,这十来天检察院还没有立案。
反正,最好是不抱啥对他们的公正的立场。本人非常忧郁。

南柯舟:
一般网友经过徐纯合事件基本都有了共识:
①CCTV的真的,就是假的。
②新浪微博不实的,就是真实的。
③由数据库般的语言在微博中被集体混炸般的谩骂的,就是正义的。
④被一枪击毙可能就会发生在你旅行途中。
⑤这个国家有一支网宣部队同时发帖同时开骂就为证明一个孱弱患者被警察挑衅开枪击毙绝对正确

du102975:
最大的问题是:徐纯和明显不是恐怖分子,警察凭什么将他一枪毙命?
其次,央视,一个媒体,凭什么充当法院和检察院,给案件定性,作结论?
这就是依法治国吗???!!!

月黑鸟飞高:
安庆车站传枪声,
依法治国成笑柄。
羊屎剪辑瞒天术,
网上有火眼金睛。
善恶有始终有报,
网上满满怒讨声。
今日如不惩恶警,
明日你我难保命。

三进三进:
中国喉舌喉只问立场,不问是非,不顾真相的病症,又发作了。
鼓励警察杀人,彻底地揭穿依法治国的虚伪。暴露了红卫兵暴力治理国家的理念。

hrbdy558800:
我们都是徐纯合,我们被杀掉后,监视视频侥幸没坏的话,也会被什么AV篡改,把我们描绘成暴徒的。

Rose Tang (唐路):
狗改不了吃屎,狗嘴吐不出象牙。26年了,党还是那个党,央视还是那个央视,人员变迁,照样信口雌黄!

花满楼:
警察谋杀肉体,官媒谋杀舆论。

Brian Zhang:
最新消息:徐纯合母亲权玉顺已委托常伯阳等律师,向北京市第一中级法院提交诉状,状告中央电视台恶意报道徐纯合案。
【央视终于被推上被告席了】

习奥塞斯库☂:
对警察点赞的人,如果不是五毛,大多数是基于央视对徐纯合的个人道德作出判断的。
央视首先在人格道德上对徐作出了死刑的判决,然后警察将其击毙自然也就合情合理甚至合法了。
按说这些与本案无直接关系的是不许上法庭的,但猪国人就信这一套。。。


★关于“维稳”


于建嵘:
刚才,一位副县级女学员问:教授,中央到底知不知道,地方已烂得一塌糊涂了?
我答:当然知道。
她惊讶再问:您如何肯定中央知道呢?
再答:因为只有中央才有权叫大家都不许公开批评。
又问;中央为何不下决心解决,反而以维稳来掩耳盗铃呢?
又答:这,我还真的不知道了,哈哈...

张雪忠:
在中国,开枪的真相,总是拿枪的说了算。

三进三进:
在中国,一切由持枪的人说了算。
它说毙掉你就是真相,你敢说这不是真相吗?
以人为本,就是以人为本钱,做政治生意。

民生观察:
所谓“稳定压倒一切”的思想方针,不仅意味着基本人权的丧失,更代表你可能遭遇的各式各样的迫害与折磨,其中包括并不仅限于:跟踪、骚扰、绑架、关精神病院、暴力殴打、非法拘禁、黑监狱、拘留、判刑……
甚至就像徐纯合这样遭遇终极“截访”,一枪毙命!

王爱忠:
访民徐纯合被警察虐杀事件再一次赤裸裸的展示了强权的傲慢,蛮横,无法无天。
在强权之下不会有真相,也不会有正义,只有对人权的粗暴践踏和对生命的漠视。
只要专政政权还存在一天,我们任何人都没有办法避免可能成为下一个徐纯合。

He Qinglian:
这种背景下,徐纯合被枪杀几乎不可避免。
因此,中国公检法制度必须彻底改革。在彻底改革之前,先限制警察佩枪,禁止警察对无枪的平民开枪。

超级低俗屠夫:
庆安事件告诉我,当你跟警察发生冲突时,被打自卫会被枪毙;
长沙巡警打人事件告诉我,你不自卫会被打残,但命保住了。
央视告诉我们,他们的特技技术一点不比好莱坞差,想证明谁该死,谁就一定该死!
当然,我还是得感谢祖国感谢党感谢央视,我至今被允许还活着,足见祖国对我的包容。

賈葭:
呵呵,党国不支持警察,下一次开枪谁特么干啊。乃义务!都洗洗睡吧。
回想起长者的谆谆教导:中国有句古话,叫做闷声发大财。
贾老师再加一句:有钱早移民。

jajia:
从党国的维稳逻辑出发,从开枪的那一刻到现在,党国必须支持开枪的人,没有退路。

Victor:
利益一致时,世上最强大的朝廷可以为一个小捕头修剪视频;利益冲突时,长老和王爷也不过是等待被碾压的蝼蚁。


★关于“庆安当地的衙门”


庆安枪击案引发更多当地官员遭举报 @ BBC/英国广播公司

(编程随想注:以下是网友的评论)

(某不知名网友):
我告诉各位:哈尔滨铁路公安局最有实权的不是荣锦兴局长,而是哈铁公安处长汪发林15046000007,还有一个手机号码,很少有人知道。
此人管理哈尔滨铁路公安局数十个火车站的5000多警察,现年42岁。2008年开始任处长,之前是哈尔滨铁路公安局副局长。
他的后台是原铁道部公安局长李永江,知名侦探,李永江与王立军关系密切,与美国康洲的知名侦探李昌钰也非常熟悉,李永江的儿子以前就是汪发林的助理,据说现在回北京工作了。
汪发林32岁当哈尔滨铁路公安局副局长,原哈铁公安处长是朱骁骅,被李永江提前调换,他们职位互换,把握有实权的哈铁公安处长让给汪发林。

胖纸天佑:
因为怀疑徐纯合可能去上访,于是就拦截,这才是庆安火车站悲剧发生的根本原因吧?
而副县长去慰问开枪的警察,尽管慰问理由说得冠冕堂皇。实际体现了两层意思:
一,感谢警察敢于向徐纯合开枪,为地方的维稳工作做出了巨大贡献;
二,告诉警察,别怕,县里是你坚强的后盾,网上的质疑算个屁。

戚钦宏手机13737771350:
庆安县纪检监察局局长付芝大肆贪污。海南房产一处,价值500万,大连面积180㎡房产一处,价值300万,庆安县300㎡门市一处,价值150万。
以拆迁名义拿回土地出让金,短短的2年时间里付芝就通过霸占、索要、侵吞、骗取等手段为自己敛财1000余万。
请继续检举揭发让庆安官员们颤抖吧!


★来自海内外的声援


维权网:
紧急关注:因在北京南站拉条幅“谴责枪杀徐纯合”,6访民被刑拘(图)
https://wqw2010.blogspot.com/2015/05/6.html
不见图 请翻墙

博讯新闻台:
多名访民在北京南站声援徐纯合被刑拘:
https://youtu.be/4cCQmEnwM9c(来自@YouTube)

周周煮粥:
【慶安現場】十四名公民被抓上警車! #慶安 #徐純合 #被鐵路警察槍殺
不见图 请翻墙
不见图 请翻墙
不见图 请翻墙
不见图 请翻墙

周周煮粥:
【慶安被抓公民名單】
何宗旺,闫春风,牛领钗,张占,孙东生,王淑娥,柳学红,郭红,于云峰,迟进春,姚建清,李成立,赵桂荣,还有一个未知名。
#慶安 #徐純合 #被鐵路警察槍殺
不见图 请翻墙

周周煮粥:
轉發:2015年5月13日,北京石榴庄李焕君,曹继方,第十八天到中国驻美国华盛顿大使馆抗议! 强烈要求黑龙江警方,律师团共同彻查恶警枪杀徐纯合案,死者需要清白才可瞑目,家人需要公平,公正,公民需要真相,世界需要真相。 #徐純合 #慶安
不见图 请翻墙
不见图 请翻墙
不见图 请翻墙
不见图 请翻墙

周周煮粥:
新街頭一景 #徐純合
不见图 请翻墙
不见图 请翻墙
不见图 请翻墙
不见图 请翻墙

周周煮粥:
上海沈艷秋:【嚴懲惡警李樂斌】【平冤昭雪徐純合】 #徐純合 #慶安 #被鐵路警察槍殺
不见图 请翻墙
不见图 请翻墙


★又见“真理部和五毛党”


数字时代“真理部指令”项目:
[真理部指令] 庆安枪击案:
媒体不要再跟进,炒作庆安枪击案。所有相关报道以权威媒体报道消息为准,注意查删负面有害评论。

赵楚:
关于庆安枪击事件,央视报道号称是真相。我本来差点都相信了若干。
但评论里那么多五角界战斗队员一出现,我知道,这是绝对信不得的了。
你见过世界上哪家媒体做出权威报道后需要动员秘密水军,使用不堪入目的谩骂去支持自己的?而过去凡水军出动的事件中,官媒报道有哪个是真的?

超级低俗屠夫:
尼玛的,一到关键的时候,五毛,水军,病人全出动,造谣我被警察殴打,开始撕咬我了等等。
还好前几天有打预防针,土共老用这套,也不换点花样。这点没进步,哈哈!
看到弄到这些逼养的疼了,很有快感!

带路村长:
今天网易、搜狐、新浪关于徐纯合事件全国各地的五毛们全体出动开始洗地了。所有的评论都是“打得好、打得正确、支持政府、支持开枪”的声音。


★对比美国


VOA法律窗口:
小夏看美国:如果徐纯合碰上的是美国警察
https://www.voachinese.com/content/US-Sasha-if-xu-chunhe-met-american-polices-20150514/2767636.html

方舟子:
看了庆安事件的监控视频,不管是否经过剪辑,追警察、摔小孩、拿警棍袭警,被击毙是活该。
庆安政府却不分对错要赔偿死者家属20万,够腐败的,合该连锅端。
中国刁民太彪悍,警察太软弱。如果在美国,敢追警察,敢袭警,早毙了。

郑在索律师:
有人说,在美国,早就被击毙了!我来告诉你,在美国,这事根本不会发生!
一、在美国,总统夫人不吃空饷,不用上访:
二、美国人不会无缘无故不让人乘车;
三、美国人允许公民持枪,所以放宽了击毙的条件,徐纯合有枪还是有刀?
四、侵犯人权用美国标准,保护人权却用宇宙真理?!

赖永献:
确实如人所说,方舟子这种靠打假而出名的人,却突然不去质疑央视的造假剪辑视频,还马上表态支持央视在造假视频之下得出徐纯合该杀的结论。
他这种玩双重标准的货色是什么嘴脸,已经很清楚了。

一枝流向江南去:
方舟子和何清涟二位学者有点相似,都是选择性的失明,选择性的打假,选择性的批评,选择性的维稳。。。

孑孑:
通过徐纯合事件再次认清了方舟子是个什么货色


★网友的其它评论


笑蜀:徐纯合是治理无能的牺牲品 @ BBC/英国广播公司

何清涟:徐纯合之死缘起——国家亲权责任缺失 @ VOA/美国之音

项小凯:
徐纯合被枪杀,有公知声称在看到完整视频前不能断定警察有错。
这种论调看似公允,实则扯淡。个体遭受权力暴力,必须假定个体无罪,而由权力承担举证成本。
若施暴方拿不出充分证据,则结论只能是权力故意滥杀无辜。
无罪推定,是国际通行法律惯例,也是基本人权。无视这一原则无异于投向专制主义。

慕容村雪:
孔子很疑惑,便去洛阳问老子:愚民为何屈膝强权?
老子答:奴才而已。
孔又问:喉舌为何颠倒黑白?
老子:忽悠而已。
孔子:爱国为何急赤白脸?
老子:脑残而已。
孔子:太监为何媚笑吐舌?
老子:舔菊而已。
孔子:杂毛为何拜祭臭肉?
老子:傻逼而已。
孔子怒问:网上为何删帖禁言?
老子:流氓而已。

秀才江湖:
问:当年薄熙来在办公室打了重庆公安局长王立军一个耳光,这算不算袭警?如果当时王立军开枪,算不算是合理用枪?
不见图 请翻墙
不见图 请翻墙

作家崔成浩:
【艹尼玛!忍不住了】
你上访我就截你,
你对抗我就拷你,
你不服我就打你,
你反抗我就击毙你,
你死了我就扔点钱,
有人要看监控我就不给看,
有人发视频我就删掉。
警察维稳不算杀人,政府撑腰杀了没事,一手遮天我说了算,人命关天那是旧社会。
还有谁敢不服?自始至终,徐不跪着活的生路在哪?

沙漠渔夫010:
【论剪辑的重要性】
不见图 请翻墙
不见图 请翻墙
(编程随想注:这两张是很有名的 PS 对比图。请注意上图,毛腊肉的另一只爪子。图中这位MM,文革时期红极一时。至于她的功能,你懂得)

段宏庆:
【庆安枪声的中国政治喻象】
庆安枪击案包含着一个对中国社会的巨大隐喻,社会的分裂,公信力的丧失,还有国家治理的失败,全在其中。

吴玉仁:
庆安的枪声离每个人都不远,所以追问真相就是觉醒的人们必须的工作。

莫扎特93:
徐纯合的不幸遭遇告诉国人,身处弱肉强食的丛林社会环境,包括体制内外的所有人,也包括那个杀人凶犯李乐斌在内,任何人的生命安全都得不到保障;不管你是高官显贵、还是草民百姓,极有可能遇上李乐斌这样的持枪匪痞!如果今天对徐纯合的被杀害装聋作哑、甚至喝彩叫好,那么有一天当自己成为另一个“徐纯合”时,谁来仗义执言?。。。

文山娃:
一个最多行政拘留15天的小事件失控如斯....精剪过的监控视频,看得人帧帧心惊.....

MyDF:
给央视一点时间,他们能把“特警平暴”剪辑成“警察扶女学生过马路”。

黄思敏律师:
看了徐纯合事件的部分视频,打开灯喝了口凉水,默默哭了一会儿。
徐抵不过挨打以自保,清亮的童声喊到,爸爸…回去吧回家吧。
徐成了歹徒,在自己孩子面前被杀。凶手被慰问表彰。
再高明的作家,也构不出这魔幻的现实。而你我,就生活在这颠倒错乱的荒诞里。

mihu520:
“当警方将一项丑闻结案时,丑闻才真正开始。”——奥地利作家卡尔·克劳斯

盛世危言:
该案注定会载入中国法制史册,也许多年之后,世易时移,后人会喟然长叹。

xiangxiaokai:
徐纯合中枪身亡,暗示了当下的统治逻辑:对权力的任何挑战,都可能被极权机器“合法”射杀。
小白们被这一残酷暗示所震惊,拼命寻求所谓真相,以冲淡内心的巨大恐惧;
而公知们为了继续营造表面的秩序,努力证明暴力杀人的合理。
但这些都是徒劳。经济泡沫渐行衰退,机器的暴力,只会愈发裸露。

(某不知名网友):
【中共当局处理公共事件的七大过程】
中国公共事件七节拍:1、引爆惊魂;2、撒谎遮掩;3、全民声讨;4、官民博弃;5、央视审判;6、封言维稳;7、往事如烟。徐纯合被枪杀事件,已进入第6节拍。一块块砖头的离心离德,必导致大厦最后倾覆,不管多高多大多牛逼。

Cai Chu:
黄玉凯:徐纯合就是“国是家”的恶果——读闵良臣文章有感
http://minzhuzhongguo.org/ArtShow.aspx?AID=52755
黑龙江庆安县农民徐纯合。他的死告诉“爱国贼”们,国不是臣民的国,家也不是臣民的家。他的死再一次证明闵文的结论:“国家主义,国家至上,就是毁灭人性,然后当作实行专制独裁的借口。”

Cai Chu:
徐纯合遭枪杀——与你我有关!(图)
https://canyu.org/n98084c6.aspx
但随之而来的是,人人自危。为此,有人在网上发出诸如此类的问话:我们离徐纯合的遭遇还有多远?下一个被枪杀的“徐纯合”会是谁?
尤其是那些常常被政府雇凶打得头破血流的冤民,更是感到惶惶不可终日。

白玛绒姆ཀརྨ་པདྨ་བཟང་མོ:
@kRiZcPEc 微博上看了一点点视频,只有悲愤,比黑社会黑,老子们一定要好好活着睁眼看这些狗日的下场。
祝这些狗日的赶紧现世报,一定会有报应!个个都会死的比徐纯合惨,这才过瘾!!!!

影响123:
就庆安警察枪凶恶案----开创了一个全新的【警察时代】
语言反抗可以用警具打,肢体反抗就地枪决。

面包片:
你是一个国家,怎能如此虐杀、污名一个国民。

renjiaqi:
徐纯合事件再一次表明:60年来它们一直在敲骨吸髓地凌辱我们。在它们酒足饭饱、纸醉金迷之余,还要用油腻的毛茸茸大爪子,蘸着我们洞开的伤口血渍,写下殷红大字——为人民服务。

惊天药王:
庆安官府肯定没想到,杀一个乞丐,会引起这么大动静。
纵观古今,倾覆都是由小事引起的,风起于青萍之末,浪成于微澜之间,陈胜吴广李自成,哪个不是底层的弱者?一旦被逼上绝路,其迸发的能量却足以改朝换代。
高层很聪明,至此民意汹涌之时,想减压就必须舍车保帅,所以,庆安危矣。

idzhang3:
如果被警察击毙的是维人或藏人,即使其他事件要素完全一样,中国人反应也会完全不同。

姑娘忒高兴:
庆安那警察要是打死的是条狗估计现在当地政府大门已经让这群更年期卵巢早衰的大妈踏破了,不要说视频了,县长估计都要出来亲自道歉了。
矮妈,可惜啊,打死的是个人。

谢雪:
当一个国家,在面对罪恶之时,大部分人却总是这样:
1、骂是没有用的,又改变不了什么。2、这很正常啊,我们又能怎样。3、关我什么事,管好你自己吧。4、这个国家就是这样的,你改变不了的,习惯了就行。
——可以肯定,这个国家一定会成为地狱
不见图 请翻墙


俺博客上,和本文相关的帖子(需翻墙)
如何理解“英美法系”(普通法系)——从“英国古代史”聊到“香港国安法”
政治常识扫盲:澄清【言论自由】的各种误区
被判“谋反罪”的都是哪些人——“危害国家安全罪”出笼20年随想
每周转载:超级富豪王振华性侵9岁女童(大量网友评论,多图)
每周转载:华为李洪元案——工作996、离职251、维权404(大量网友评论,多图)
每周转载:聂树斌冤案、死刑犯器官移植(相关报道及网友评论)
每周转载:雷洋案第2季——北京检方“不起诉”引发轩然大波
每周转载:雷洋案第1季——人大校友离奇死亡引大量网友围观
每周转载:关于“浦志强庭审”的各方报道和网友评论
每周转载:710事件——全国性维权律师大抓捕(外媒报道及网友评论)
每周转载:辽宁交警执法,司机死在派出所,地方衙门称其“身体发生异样”
每周转载:网民围观长沙警方,区伯收到艳照要挟
每周转载:关于区伯“被嫖娼”事件的相关报道和网友评论
每周转载:网友热议“寻衅滋事”和“泄漏国家机密”的罪名
每周转载:关于“马三家”和劳教制度(网文若干、图片若干)