每周转载:“武汉疫情”爆发的时间线——【政府失职】堪比“非典/SARS”时期

2020-01-24时事评论 转载

  【武汉肺炎】的事情,不论是国内还是国外的读者,肯定都知道了。这几天,俺也一直在关注。
  相关的新闻,各种防护措施,网上都已经很多了。因此,俺就没必要再重发。(关于这波疫情)如果要发博文,尽量发一些“多数人不敢发 or 多数人不易看到”的内容。
  俺估摸着,等此事过后,朝廷方面(尤其是真理部)肯定又要玩【丧事喜办】的把戏了(不了解该把戏的同学,可以看多年前的博文《党国应对灾难的标准操作流程——以上海大火为例》)
  为了帮大伙儿看清朝廷的真面目,先转载一篇文章。此文梳理了疫情初期的时间线,从中可以明显看出——【各级政府部门的失职/渎职】。

转载出处:
原文标题是《武汉肺炎暗与明——武汉新型冠状病毒初期相关事件及流言部分收录》
俺转载自“中国数字时代”网站的“这个链接”。
为了方便阅读,俺增加了一些断行;转载中的某些粗体来自原文,另有一些是俺标注滴。




★12月8日 ~ 12月30日


◇暗


12月8日
武汉出现一名病人到当地医院就诊,在随后的几天里他和总计27例病人被归总为不明肺炎病例。
主要表现发热(≥38℃);具有肺炎或急性呼吸窘迫综合征的影像学特征;发病早期白细胞总数降低或正常,或淋巴细胞分类计数减少;经抗生素规范治疗3~5天,病情无明显改善。
其中有数例危重病人。患者基本来自华南海鲜市场或到过海鲜市场,但这期间华南海鲜市场仍照常营业。

12月27日
流传的消息称:27日武汉同济医院查了病原体,认为是SARS冠状病毒,上报至市CDC(武汉市疾病控制预防中心)
“他们还不情愿的来查一下甲流,乙流”
“我们说不是流感,病原不明”

不见图 请翻墙

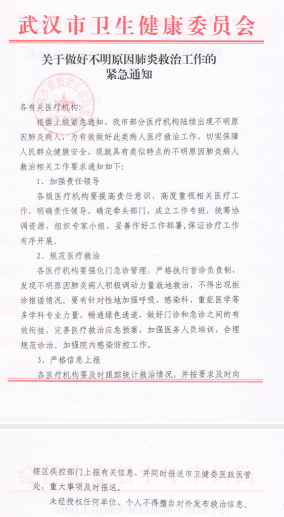
12月30日
武汉市卫建委签发《关于做好不明原因肺炎救治工作的紧急通知》,要求各医疗单位就地救治,严格上报,并禁止擅自对外发布救治信息

不见图 请翻墙

◇明


12月30日下午17点45分
武汉大学林场04级(146)微信群里,武汉眼科医生李文亮曝出:华南水果海鲜市场确诊了7例SARS,并且附带了文件,贴出了诊断报告,报告结果显示:
检出“高置信度”阳性指标SARS冠状病毒、铜绿假单胞菌、46中口腔/呼吸道定植菌
随后还公布了11秒的视频:5床峰值逐步提高

并且还说:“在我们医院后湖院区急诊科隔离,请大家注意。第一例患者是水果批发摊老板”。

12月30日晚上19点39分
协和红会神内(25)微信群曝出相关文件,并且还曝出信息:刚刚二医院后湖院区确诊一例冠状感染性病毒肺炎,也许华南周边会隔离。稍后在19点45分的时候追加信息:SARS已基本确定,护士妹妹们别出去晃了。

不见图 请翻墙

不见图 请翻墙

12月30日晚上8点47分左右
肿瘤中心微信群曝出:近期不要去华南海鲜市场去,那里发生了多人患不明原因肺炎(类似非典)今天我们医院已收治了多例华南海鲜市场的肺炎病人。

21点左右
有网友爆料:我们科同事老婆所在科室查出的,二医院有一例确诊的SARS已确诊。
网友在微信里互相交流信息是曝出:“同济查了病原体,确认是SARS冠状病毒,华大基因公司不敢发出报告,政府还没有下决心公布”。
这名网友说:“12月27日星期五,我科室是第一个上报市CDC(武汉市 疾病控制预防中心)他们还不情愿的来查一下甲流,乙流”

不见图 请翻墙

不见图 请翻墙

不见图 请翻墙

当晚,相关消息伴随《关于做好不明原因肺炎救治工作的紧急通知》文件在网络流传。

当晚微博有零星讨论,有人使用#武汉非典# 话题发微博,但话题被屏蔽

注:
历时22天,在武汉接连发生的不明原因肺炎终于刺激了一些知情医生的神经,通过微信群的私密传播,虽然初期消息多有不准确,但令这个事情进入了公众的视野。
这近一个月以来,武汉疾控虽然已经掌握“华南海鲜市场”这个源发地信息,但始终没有做出措施去封锁病源。文件中最后一句嘱咐是——

“未经授权任何单位、个人不得擅自对外发布救治信息”


★12月31日


◇暗


12月31日下午一点左右
第一财经记者来到华南海鲜市场,看到商户均在正常营业,很少有歇店情况,也很少有人戴口罩
接受采访的一些商户称,并没听说有人得不明原因肺炎。

不见图 请翻墙

商场一位高姓商户称,听说过有人得流感,不过并不在意这个,可能是年纪大身体抵抗力弱,听说并不严重。商场会做定期消毒,并不是因为有人得流感而专门消毒。

◇明


早间第一财经记者拨打武汉市卫生健康委员会官方热线12320得悉,(上述文件)内容是真实的。

早间国家卫生部向武汉派遣专家组。

12月31日下午13:38
武汉市政府向社会通报,共发现27例病例,其中7例严重。未发现明显人传人现象,未发现医务人员感染。

中午,@人民日报 以#武汉肺炎不能断定是SARS#为话题发微博告知大家
“此次肺炎病例大部分为华南海鲜城经营户……目前病因尚未明确,不能断定是网上传言的SARS病毒,其他重症肺炎的可能性更大。而且,即便是SARS病毒,此前也已有成熟的防控救治体系,市民也不用恐慌。

一些博主介绍吹鼓武汉生物安全实验室“全国唯一一个P4级病毒实验室就建在武汉,号称生物病毒安全研究航母”。
@江宁婆婆 发微博称“如果武汉搞不定,没人搞的定”。(现此微博已删除)

不见图 请翻墙

注:
通知文件泄露致使武汉市卫健委承认了病情的存在,并进行了初步通告。卫生部得知后第一时间派出了专家组。而疾病源头华南海鲜市场也终于关闭。
网络上虽大致听说了类非典的传言。但网友大多信心满满,不以为意,认为经历了非典如今中国的疾控体系已今非昔比。


★1月1日 ~ 1月5日


◇暗


【温州案例A】
3日武汉一男子自驾前往温州,4日出现发热情况就诊,17日确诊感染新型病毒并转入定点医院隔离治疗。

【深圳案例A】
深圳男子12月29日前往武汉探亲,4日返深圳就诊,11日转隔离治疗经试剂盒检验阳性、18日标本送检复核阳性、19日专家组确诊认定。

【北京案例G】
海淀区39岁男性患者,于1月3日赴武汉出差,1月4日返京,1月9日出现发热症状,1月14日在北京医疗机构就诊。

【武汉案例A】
微博网友 @赫-莲娜 21日描述起丈夫2日发病入院治疗,其后父亲8日发病前往协和医院仅获得门诊治疗无法住院。后10日前往新华医院,亦无床位接收。

不见图 请翻墙

【武汉案例B】
5日微博网友 @雯_雯小妖 讲述自己家中两个亲人感染其中一人已送去金银潭隔离。初期症状如感冒、后发热、现已器官衰竭。她否认患者去过海鲜市场,对于人传人她表示“可以肯定有一定传染性”(此人微博已消失

【武汉案例I】
陆俊是急诊科的内科医生,武汉新型冠状病毒肺炎疫情发生后被调至同济医院发热门诊支援。
1月5日,陆俊出现“无明显病因”的发热症状,体温达到38.6℃左右,但无咳嗽、胸闷、肌肉酸痛等症状,他到本院门诊查了血常规和CT,右肺发现出现片状毛玻璃影,考虑感染可能。他口服治疗甲流和乙流的达菲以及治疗呼吸道感染的盐酸莫西沙星后,体温继续升高。
1月7日,高烧39度以上,再次复查时CT显示其右肺、左肺均出现斑片和毛玻璃样病变。
1月10日下午,陆俊被以“病毒性肺炎可能“收治入同济医院,后转入武汉专门收治新型冠状病毒感染肺炎患者的定点医院金银潭医院治疗。

◇明


1月1日
武汉官方公告,决定对华南海鲜批发市场实行休市,进行环境卫生整治。
当晚17:38分,微博 @平安武汉 发布消息称已传唤8 民散布谣言者,但并没有说明谣言的内容。

1月2日
新京报探访了金银潭医院——患者已转入医院隔离治疗,外人和家属一律不得探视。
有患者表示,其病情已无大碍,希望外界不用再担心。

1月3日
武汉卫计委发布通告,符合条件病例增加至44例,追踪121 名接触者。未发现明显人传人现象,未发现医务人员感染。已排除流感、禽流感、腺病毒感染等常见呼吸道疾病。

1月4日
香港武汉肺炎怀疑病例增至7例 港府启动“严重”应变级别。

1月4日
本日武汉卫健委没有发布相关信息

1月5日
武汉市卫建委通告:共计疑似病例59例,重患7例。未发现明确的人传人证据,未发现医务人员感染。

1月5日
央视消息武汉不明原因肺炎,已排除SARS病原。

注:
1月的头五天,关于此事大家唯一的官方信息来源,武汉市卫健委仅告诉大家,未发现明显人传人,接触者已观察,患者基本都来自海鲜市场。
这份通告给人一种“这病不传染,完全在控制之中的感觉”。
网友纷纷夸赞对比非典此次信息疫情透露及时透明,时代不一样了!

而与此同时,香港却第一时间进入紧急状态
病毒已悄悄在人群中传播,日后深圳的第一起确诊病例此时已经悄然出了武汉。甚至第一名医护人员感染案例似乎已经发生,这例疑似人传人的早期案例在后来完全被忽视了。


★1月6日 ~ 1月11日


◇暗


【日本案例A】
3日在中国武汉市即有发热症状;
6日返回日本,喝退烧药通过机场体温检查回到神奈川县后求诊;
10日入院,15日被国立感染症研究所检出新型冠状病毒阳性。
自称未去过爆发疫情的华南海鲜市场,但称在中国大陆时与患有未知种类肺炎的父亲住在一起

【泰国案例A】
8日一武汉女子在曼谷机场查出高烧后送院,后化验结果显示对“2019新型冠状病毒”呈阳性,于13日确定。

【武汉病例A】
微博网友 @赫-莲娜 21日描述起丈夫2日发病入院治疗,其后父亲8日发病前往协和医院仅获得门诊治疗无法住院。后10日前往新华医院,亦无床位接收。

【合肥病例A/B】
49岁男性,9日从武汉转高铁到广州(未出高铁站)10日返回。15日出现咳嗽咳痰,就诊时不发热。21号确诊。其同屋47岁女性16日发病,同21日确诊。

【武汉案例C】
北京专家组专家,北京大学第一医院呼吸和危重症医学科主任王广发在此前会诊中已被传染。
10日晚他接受了媒体参访,声称“不明原因肺炎可防可控”。
事后他怀疑自己是通过结膜感染,并表示当初说“可控”是指——“最终疫情会控制”。

【北京案例C/D/E】
北京市2名男性患者,分别于1月7日和1月9日去过武汉,并短暂逗留,两人分别于1月13日和1月14日出现发热和呼吸道症状。
1名老年女性患者,从武汉来京探亲,于1月13日出现发热和呼吸道症状,20日通报确认。
(北京另有两案例在这三例之前通报,但并未详细说明患者行程)

【北京案例F】
37岁男性患者,于1月10日赴武汉出差,1月11日返回北京,1月14日出现发热症状,1月20日在北京市医疗机构就诊,后确诊。

【成都案例A】
患者为34岁男性,武汉某公司职员。从武汉到达成都后,11日因发热前往成都市某医院就诊,医院随即收治隔离,21日确诊。

【武汉病例D】
微博网友 @请别偷看我 21日描述自身经历,表示其母亲7日前往中南医院做CT后11日发病,次日在此前往医院发热门诊。
医院人满为患,医生表示没有床位只能回家治疗。

【武汉案例E】
微博网友 @树先生sss 描述父亲病毒性肺炎9日发病在新华医院治疗3天无好转。
后转同济医院,发烧门诊“人多到躺在走廊的地上”,打针两天后医生告知无法住院,建议回家隔离,周折后转入金银潭医院。而母亲13日起发热已三天。
现微博已删除

【武汉案例F】
不明网友微博截图:好友父亲6日入院,11日初步确诊新型冠状病毒,病征吻合但还需北京专家组进一步认可,并且确认步骤会很繁琐——先院里专家、再通报区里专家、之后再市里…
病人家属想转院金银潭但床位满进不去。故发微博求助。
现微博已删除

【大连案例A】
患者11日发烧39.4度12日至武汉协和就医,医院并未将患者收治隔离,仅给予口服药治疗。
患者17号自行乘机前往大连,当晚自行到市中心医院就诊。
20日确诊新型冠状病毒。

有媒体通过民航数据展示了30日起自武汉出发的国内航班目的地及人次。北京、广州、上海、昆明、海口等城市位于前列。

武汉某医院发热门诊知情人透露:
自10日左右病人已经开始多起来了,一个上午能能看20个病毒肺的病人。
但没法确诊,只能告知自行回家隔离。

◇明


1月6日
武汉市卫建委未发布病情通告

1月7日
武汉市卫建委未发布病情通告

1月8日
武汉市卫建委未发布病情通告

1月9日
武汉市卫建委未发布病情通告

1月10日
武汉市卫建委未发布病情通告

1月9日
中国卫生专家组表示,根据最新病原学鉴定结果,湖北武汉爆发的不明原因病毒性肺炎疫情的病原体初步判定为新型冠状病毒。

1月11日
武汉市卫建委通告:初步诊断有新型冠状病毒感染的肺炎病例41例,其中已出院2例、重症7例、死亡1例,其余患者病情稳定。所有密切接触者739人,其中医务人员419人,均已接受医学观察,没有发现相关病例。
但从此通告中已不见“医护人员感染情况”说明。

通告中指出这次武汉不明原因的病毒性肺炎病例,发病全部在2019年12月8日到2020年1月2日之间。
自2020年1月3日以来未发现新发病例。病例大部分都有华南海鲜市场暴露史,目前没有发现明确的人传人证据。

11日新华网刊载《专家称武汉不明原因的病毒性肺炎可防可控》国家医疗专家组专家,北京大学第一医院呼吸和危重症医学科主任王广发接受媒体参访。
王广发说,目前病人的病情和整体疫情处于可控状态,大部分患者病情属于轻到中度。
确诊的病例中,重症所占比与普通肺炎重症所占比差别不大,目前也没有出现参与救治的医护人员感染情况。
经治疗,有部分患者已经治愈出院,其他患者还在积极治疗过程中。

注:
武汉卫健委这期间仅一次通知,称自2020年1月3日以来未发现新发病例,病例大部分都有华南海鲜市场暴露史,目前没有发现明确的人传人证据。新华网也报道:此次疾病可防可控
通知大大稳住了人心,民众觉得没有人传人、一周没有新病例、疑似病例都没有报道——根本不像个传染病。
网络风评大多是“全世界都慌,就武汉人该吃吃,该喝喝一点不慌。”整个城市没有任何防控措施和意识。

而这段时间疫情迅速扩大,多起外省外国输入病例均在此期间从武汉输出,涉及面之广已无法想象。

多起武汉案例暗示武汉医疗系统早在10日前已不堪重负,无法收治疑似患者并对患者隔离。受感染的患者连基本的隔离都做不到,只能回家“自行隔离”,追踪密切接触者更是无稽之谈。

一边是已经爆满的医院,与日俱增的“疑似患者”一天天被放回城中;一边是没有防护的群众乐观无比。

武汉的一线工作者不可能不知道“可疑病例”迅速增加,医院爆满,但这些情况并没有得到新闻报道。


★1月12日 ~ 1月16日


◇暗


1月12日
【上海案例A】
来自武汉的56岁女性,1月12日自武汉来沪后,因发热、乏力等症状,于1月15日在本市一发热门诊就诊后即被收治入院隔离治疗,后20日确诊。

1月13日
【泰国案例B】
来自武汉的74岁女性,13日从武汉飞抵泰国曼谷的素万那普机场时被检查出发烧等症状,筛检后证实感染新型冠状病毒。患者表示曾去过武汉华南海鲜批发市场,17日确诊。

1月14日
随香港专家来访的香港记者在医院范围拍摄期间被截查,之后被带入医院内的派出所,香港电台、商业电台、无线电视、NOW新闻台记者及摄影师其后亦被带到同一个派出所。
全部人被检查随身物品,职员亦拍摄回乡证及记者证,并要求删除在医院范围内拍摄的影片,在约一个半小时后获释。

1月15日
【广安案例A】
患者为57岁男性,常住武汉,1月15日乘火车返回四川广安,因发热、咳嗽于16日至广安市某医院就诊,医院随即收治隔离。

1月15日
【重庆案例A】
44岁女性,巫山县人,1月15日自武汉返回巫山县后,因发热、乏力等症状,于当日在巫山县一发热门诊就诊后即被收治入院隔离治疗。
经重庆市疾控部门检测,患者标本呈新型冠状病毒核酸阳性。
1月20日,将标本送中国疾控中心进行核酸检测复核为阳性。

1月15日
【昆明案例A】
患者为51岁男性,湖北省武汉市户籍。15日自武汉来昆。因发热、乏力等症状,16日到云南省第三人民医院就诊,17日转诊到云南省传染病医院隔离治疗。22日经国家卫生健康委疫情应对处置领导小组的专家评估确认

1月16日
武汉案例I】微博网友 @rebecca张小呆 发微博称自己父亲13日起发病,反复发热,16日起起先后在省第三人民医院和武汉协和医院发热门诊就诊,确诊病毒性肺炎,排除甲流和乙流,抗生素抗病毒治疗七天无改善。协和医院均以无病床拒绝,也不给做新型病毒核酸检测,不给确诊。至发微博22日仍未被接收住院,发微博求助。

1月16日
【武汉案例G】
微博网友@muse妍发微博称自己母亲发病就诊,医生高度怀疑新型肺炎但无法提供检查确诊,至于如何确诊叫患者自己打听。(现微博已消失)

1月16日
【长沙案例A】
57岁,武汉市青山区人,来长沙市探亲,因出现发热、咳嗽等症状,1月16日至医院就诊后被收至定点医院隔离治疗,21日确诊。

【青岛案例A】
患者为37岁男性,武汉人,在山东日照市工作。因发热等症状,于17日在日照市就诊,当晚自行至青岛市就诊。
经预检分诊了解到其发病前两周内有武汉居住史,立即被收治入院隔离治疗,21日确诊

【北京案例H】
西城区56岁男性患者,于1月8日赴武汉出差,1月16日返京,当日出现发热和呼吸道症状,1月20日在我市医疗机构就诊;

【北京案例I】
通州区18岁女性患者,1月12日赴武汉学习,1月17日返京,1月19日出现发热和呼吸道症状,1月20日在我市医疗机构就诊;

【北京案例J】
海淀区32岁女性患者,于1月13日赴武汉旅游,1月17日返京,在武汉期间已出现呼吸道症状,1月20日在我市医疗机构就诊。

1月12日
【武汉案例H】
微博网友 @国家动物博物馆员工 发微博称资深自然教育专家徐大鹏老师和怹的夫人,因感染新型冠状病毒,分别于今天下午(21号)和本月12号先后离世。
但12日卫计委通报中11日至14日均无新增死亡病例。
后博主补充:他们至去世时都没有被认定为新型冠状病毒,仅判断为病毒性肺炎。

1月11日以后
网上出现了多组医院医生穿着全封闭式防护服的照片;与之对比的是,就诊的病人大多连口罩都没有带。

【武汉医护案例】
武汉协和医院脑神经外科一台手术后病人出现发烧,后确诊新型冠状病毒。医院1名医生、13名护士被感染。
(此事件暂无详细日期报道但应该不会晚于这个时间段)

不见图 请翻墙

不见图 请翻墙

◇明


1月13日
【泰国案例A】确诊

1月15日
【日本案例A】确诊

1月15日
武汉市卫建委通告问答:
目前确诊的41例病例中,发现一起为家庭聚集性
尚未发现明确的人传人证据,不能排除有限人传人的可能,但持续人传人的风险较低

1月15日
武汉天河机场通知各航司对将发热病人进行临时隔离,要求个航司配合免费退改。这是目前所知武汉最早开始限制航空出行。

1月15日
华大基因宣布研发成功了新型冠状病毒核酸检测试剂盒,能够有效提供给各级疾控部门和医疗机构检测使用。

1月16日
有人在知乎提问“在海外纷纷出现新型肺炎病例的同时,我国是如何保证新型肺炎在国内传播被控制的?”
一些质疑大陆病毒仅限武汉的回答被删除。

1月17日
【泰国案例B】确诊

1月12日
英国帝国理工学院发表论文,文章根据数学模型预测:
到1月17日,武汉实际患病人数约为1700多人,远超武汉通报的41人。
该文章在国内引起一些讨论。

1月12日
上午,湖北省第十三届人民代表大会第三次会议在武昌洪山礼堂隆重开幕。

1月12日
武汉市卫建委通告:截至11日无新增病例,无新增密切接触者。

1月13日
武汉市卫建委通告:截至12日无新增病例,无新增密切接触者。

1月14日
武汉市卫建委通告:截至13日无新增病例,无新增密切接触者。

1月15日
武汉市卫建委通告:截至14日无新增病例,无新增密切接触者。

1月16日
武汉市卫建委通告:截至15日无新增病例,无新增密切接触者。

1月17日
上午,湖北省十三届人大三次会议圆满完成各项议程,在武昌洪山礼堂胜利闭幕。

1月18日
武汉市卫建委通告:截至16日新增4例。

1月19日
武汉市卫建委通告:截至17日新增17例。

1月19日
武汉市卫建委通告:截至18日新增59例,截至19日晚22时新增77例。

注:
对比前几日,病毒借着更大的患病基数在仍毫无保护意识的群众中肆虐。目前确诊的全国各城市的武汉输入病例大多在这期间产生。一些案例显示这段时间一线医务人员即使非常确信病患得的是新型冠状病毒,也没有权利或没有办法确诊。

部分武汉患者及家属因无法得到有效的治疗,或根本无法入院,零星在微博上吐槽,但得益于删除及时,这些声音基本没有激起什么波澜。部分患者甚至自行离开武汉前往其他城市寻求诊治。

武汉市卫健委更是完成了壮举——在明知当地疾控体系已经崩溃失效的情况下,连续5日通告新增病例。通告显示自3日至15日武汉已连续12日无新增病例!!
抗击冠状病毒肺炎,仿佛已经取得了极大的胜利。关于传染性,虽有改口,但仍在弱化人传人的风险。

(观察在外地就诊日期)
4日【温州案例A】
4日【深圳案例】
11日【成都案例A】
13/13/14日【北京案例C/D/E】
15/15日【合肥案例A/B】
15日【上海案例A】
15日【重庆案例A】
16日【广安案例A】
16日【昆明案例A】
16日【长沙案例A】
17日【大连案例A】

然而回顾以上非常不完全统计的确诊病例来看,多个城市在17日以前都有相关案例就诊,最早4日患者就有患者在当地就诊了。深圳病例A甚至早在11日已经经试剂盒检验阳性初步确诊新型病毒。而直到20日,大陆没有任何一个城市有官方公布疑似病例通知。

我们惊讶的发现——
不仅武汉,全国的疾病预警系统通通没有发出一丝声响。官方报道乃至网络舆论大大低估了疾病的扩散程度。民众甚至至此还不知道此肺炎具有传染性。


★1月17日 ~ 1月19日


◇明


1月17日
上午,湖北省十三届人大三次会议圆满完成各项议程,在武昌洪山礼堂胜利闭幕

1月17日
武汉市文旅局:20日起,由武汉市文旅局主办的“浓浓中国风,暖暖江城情”2020春节文化旅游惠民活动即将启动,免费送出20万张文旅惠民劵,景区参观时间为1月25日-2月8日

1月17日
浙江确诊5例

1月18日
武汉市卫建委通告:截至16日新增4 例

1月18日
百步亭社区第二十届“万家宴”举行,4万多个家庭参加。
随着一声“开锅”,居民们端出合作或单独制作的13986道菜品,大家边吃边聊,畅叙生活暖心事、新变化,共度欢乐农历小年。

1月19日
北京大兴区确诊2例

1月19日
武汉市卫建委通告:截至17日新增17例

1月19日
@人民日报报道:国家卫健委:#专家研判武汉肺炎疫情,仍可防可控#,但#新型冠状病毒传染来源还未找到#

1月19日
国家卫健委通报称,已下发新型冠状病毒核酸检测试剂盒,要求各地加强检测。

1月19日
网络上开始流传“深圳和上海出现武汉肺炎疑似病例”的消息;
当日上海卫健委即发布消息:”#上海没有发现新型冠状病毒肺炎# 网上消息不一定属实。”

1月20日
武汉市卫建委通告截至18日新增59 例,截至19日晚22时新增77例。

1月20日
浙江通报5例疑似患者——这似乎是第一则大陆内武汉外,疑似病例的通报。

注:
武汉19日一夜之间新增了136例患者,对比前前一天通报人数翻了三倍。疫情第一次仿佛有了那么一丝丝严重的味道。

但如果你不信谣不传谣,那么到19日晚(首例肺炎患者出现整整6周以后)对冠状病毒肺炎的疫情的认识大概为:
1、未发现医护人员感染案例
2、#上海没有发现新型冠状病毒肺炎# 网上消息不一定属实
3、中国除武汉仅有零星几例输出型患者,在武汉得病外地确诊而已
4、#专家研判武汉肺炎疫情仍可防可控#,但#新型冠状病毒传染来源还未找到#
5、尚未发现明确的人传人证据,不能排除有限人传人的可能,但持续人传人的风险较低
武汉人一点都不慌!


★1月20日


有媒体报道中国工程院院士钟南山19日率领“国家高级别专家组”,在武汉针对病患收治医院、疾控中心等处进行调研;当天即赶回北京汇报。

20日晚,钟南山接受央视采访,第一次肯定说明了:新型冠状病毒肺炎人传人,存在15例医护人员被感染

之后的疫情报告如洪水般倾泻,就不在这里记述了……
武汉人似乎开始慌了

注:
文中案例大部分来自各省市疾控通告,均为最终确诊案例。但微博报道案例均未得到证实。


俺博客上,和本文相关的帖子(需翻墙)
中共的“切尔诺贝利时刻”——武汉肺炎疫情随想
每周转载:武汉疫情众生相——【平民篇】(大量网友评论,多图)
每周转载:“武汉疫情”暴露中国官僚体制弊端(网文6篇)
党国应对灾难的标准操作流程——以上海大火为例
对政府——多些“监督问责”,少些“煽情感动”
扫盲非洲猪瘟,点评中国疫情
每周转载:疫苗之殇,万民遭殃(大量网友评论)